A.-II.A.-I.A.-I.A. von Laurentius Christianus Dni. (*ca. 1625) und
Anna Elisabetha ZISER sind keine Nachkommen bekannt.
A.-II.A.-I.A.-I.B.-I., Kinder des Johann Georg Ambros Dni. mit Elisabetha N.:
A.-II.A.-I.A.-I.B.-I.A. Joannes Christophori Dni. * 25.04.1654, + 24.09.1709
ꝏ 1674 03.09. Maria Magdalena, verw. PLATZER * um 1648., + 31.07.1705. [1]
12 Kinder der 6.Gen.:
Anna Jacobe (A.-II.A.-I.A.-I.B.-I.A.A.) *~ 1675 25.07., + 1675 09.10.
Eva Christina (A.-II.A.-I.A.-I.B.-I.A.B.) *~ 1677 30.07., + 1678 01.03.
< Joannes Jacoby (A.-II.A.-I.A.-I.B.-I.A.C.) *~ 1679 13.02., + 1756 03.06.
Georgius Christophorus (A.-II.A.-I.A.-I.B.-I.A.D.) *~ 1680 12.04., + 1680 25.06.
< Adam Ambrosius Christophorus (A.-II.A.-I.A.-I.B.-I.A.E.) *~ 1681 03.05., + 1742 18.09.,
oo 1706 16.11. Sophia FINK
Ignatius Josephus (A.-II.A.-I.A.-I.B.-I.A.F.) *~ 1682 03.07., +?
Eva Elisabetha (A.-II.A.-I.A.-I.B.-I.A.H.) *~ 1684 31.10., + 1685 15.02.
Johannes Georgiy Adamy (A.-II.A.-I.A.-I.B.-I.A.i.) *~ 1686 09.12., + 1687 06.03.
Thomas Franciscus (A.-II.A.-I.A.-I.B.-I.A.J.) *~ 1688 21.12., +?
Maria Clara (A.-II.A.-I.A.-I.B.-I.A.K.), *~ 1690 02.05., +?
Franciscus Josephus (A.-II.A.-I.A.-I.B.-I.A.L.), *~ 1692 07.02., +?
< Leopold Anton (A.-II.A.-I.A.-I.B.-I.A.M.) *~ 1693 ca., + ca. 1767
oo I. Maria Elisabeth N.
oo II. Eva Rosina Maria ROCH. [2]
Dni. Joannes Christoph BEER war Bürger und Tuchhändler und von 1696 bis 1700 Marktrichter in Kirchberg am Wagram.
Er „erheiratete“ durch die Ehe mit Maria Magdalena, der Witwe nach dem verstorbenen Tuchhändler Hans Peter Platzer, das Haus Marktplatz Nr. 1 beim Katzensprung mit der Tuchhandlung, das dann 1709 sein Sohn Joannes Jacoby (A.-II.A.-I.A.-I.B.-I.A.C.) und dessen Gattin Anna Regina erbten. [3]
Weiters besaß er seit ca. 1691 das neu erbaute „Haus Marktplatz Nr. 18 (alte Nr. 12 und von 1894 bis 1974 Nr.17), das nach seinen Erbauern bzw. frühen Besitzern sowie aufgrund des am Torbogen angebrachten Bärenwappens mit den Buchstaben JBC (Johann Christoph Beer) und der Jahreszahl 1691 „Bärenhaus“ genannt wird. Der Bau dürfte 1689 begonnen und 1691 vollendet worden sein. Für den Bauplatz dieses Hauses tauschte schon sein Vater Johann Georg Ambros den Baugrund von Balthauser Siebenhard, Lebzelters in Kirchberg, gegen 1 Joch Acker Hausgrund ein. Auch hatte er, um Holz für den Bau zu erhalten, mehrere Joch Wald in der „Seesutten“ und im „Herzogholz“ in der Radlbrunner Freiheit zu Nutz und Gewähr. [4]
Das Haus Marktplatz Nr. 10 (alt Nr. 6) war nie im Besitz des Joannes Christoph, dieses erbte sein Bruder Philipp Ambrosy und dessen Gattin Theresia. [5]
„Nach den Geburten zweier Töchter (1675 Anna Jacobe, 1677 Eva Christina, die als Säuglinge starben) gelobt Christoph, im Falle der Geburt eines Sohnes eine Mariensäule zu stiften. 1679 nach der Geburt des ersten Sohnes Johann Jacob erfüllt er sein Versprechen, die Säule wurde an der Kreuzung Vogtgraben und Wienerweg aufgestellt, später hinter dem Hochaltar der Kirche. [6]
Am 3. September 1674 (pag. 254) ehelicht er in Kirchberg Maria Magdalena, die Witwe des kurz davor gestorbenen Tuchhändlers Peter Platzer (*1651) ; sie stirbt 4 Jahre vor ihrem Ehemann am 31. Juli 1705. Das angegebene Alter bei ihrem Tod (57 Jahre) dürfte in Anbetracht der Daten ihrer 1. Ehe und ihrer Geburten zu hoch gegriffen sein, sie wird erst circa 1652 (nicht 1648) geboren sein. Dankbarkeit, Respekt und Wertschätzung, die Christoph für seinen Vater hegte, geht am deutlichsten daraus hervor, dass er als einziger der Söhne den Namen Ambros an zwei seiner eigenen weitergab.“ [7]
Die Familie Delapina ist in Besitz einer vidimierten Abschrift eines Testamentes Joannes Christoph Beer's vom 28.April 1709, in dem er beabsichtigt, dem Gotteshaus St. Stephan 50 Gulden in bar und drei Viertel Weingarten, „der Satz“ genannt, in Engelmannsbrunner Freiheit zu vermachen. Diese ¾ sollen an seine nähesten „Befreundten“ (damit meinte damals Verwandte) gegen zu Nutz und Gewähr vergeben werden und aus deren laufenden Einkünften von jährlich zu verrechnenden 5 Gulden ein „ewiger Jahrtag mit gesungenem Amt“ jeweils für ihn und seine verstorbene Ehegattin gehalten werden. [8]
Offenbar nahm Joannes Christophori für den Bau des Bärenhauses eine Hypothek von 1.700 Gulden auf. Des Weiteren machte er eine Stiftung von 1.000 Gulden an das Piaristencollegium zu Horn, deren Schulden samt Interessen (Zins und Zinseszins) noch 1751 offen waren, die beide sein Sohn Joann Jacob und nach dessen Tod auch noch dessen Gattin aus dem Nachlaß im Jahre 1753 abzuzahlen hatten. [9]
Abb. 1: Stammtafel A.-II.A.-I.A.-I.B.A. Joannes Christophori BEER Dni.
[2] A.-II.A.-I.A.-I.B.-I.B. Franciscus (Georg) Adamus Dni. *~ 1657 03.10. + 1722 09.04.,
ꝏ 1685 18.11. Dna. Maria Clara Sibilla CASTELLA * um 1665 + 1710 24.12. [10]
10 Kinder der 6. Gen,:
Joannes David 2. (A.-II.A.-I.A.-I.B.-I.B.A.) - nicht sicher * um 1679, +? ,
< Joannes Franciscus [Xaverius] (A.-II.A.-I.A.-I.B.-I.B.B.) *~ 1686 01.12., ꝏ Regina Witwe nach Andreas Aichinger v. Aichburg, geb. v. LEITGEB,
< Franciscus [Antoniy?] Josephus (A.-II.A.-I.A.-I.B.-I.B.C.) *~ 1688 29.02. ꝏ I. Salome, Witwe nach < Dni. Joannis Franciscy Altschmidt, geb. AMBSTETTER, ꝏ II. Maria Brigitta BERTHOL,
< Franciscus Antonius (A.-II.A.-I.A.-I.B.-I.B.D.) *~ 1690 21.02. + ?,
ꝏ 1722 12.09. mit Dispens Anna Maria Catharina Theresia BEER (A.-II.A.-I.A.-I.B.-I.E.H.).
Maria Clara (A.-II.A.-I.A.-I.B.-I.B.E.) *~ 1692 10.02., +?,
<Franciscus Carolus Josephus Adrian (A.-II.A.-I.A.-I.B.-I.B.F.) *~ 1693 01.07., + 1766 28.02.,
oo I. 1724 Maria Theresia GRUSSMAYR, oo II. ꝏ II. [Anna] Maria Rosalia, verw. BÜRGERMAISTER,
Maria Barbara (A.-II.A.-I.A.-I.B.-I.B.G.) *~ 1700 13.11., + 1700 18.11.,
<Maria Francisca Xaveria (A.-II.A.-I.A.-I.B.-I.B.H.) *~ 1702 08.05, +?,
Franciscus Gottlieb (A.-II.A.-I.A.-I.B.-I.B.i.) *~ 1707 09.02., +?,
Franciscus Godefridus (A.-II.A.-I.A.-I.B.-I.B.J.) *~ 1708 09.05., +?. [11]
„Franz Georg Adam, seit 1685/7 Verwalter (Praefekt) der Herrschaft Kirchberg des Passauer Domkapitels auf dem Pfarrgutshof (Schloß) Oberstockstall (heute Alchemistenstraße 1), nach seinem Tod 1722 kam die Verwaltung und ihr Sitz an Johann Adolph Braun. *~ am 3. Oktober 1657 , + mit 64 Jahren am 9. April 1722, ehelicht am 18. November 1685 (pag. 141) Maria Clara Sibilla Castella, die Tochter des Verwalters auf dem Jaydhof (bei Gföhl). Sie stirbt bereits am 24. Dezember 1710; nach dem angegebenen Sterbealter (45 Jahre) wird sie circa 1665 geboren sein. Ihr wird von Franz Adam ein Epitaph gestiftet, das sich im linken Seitenschiff der Kirche rechts neben dem Marienaltar befindet.“ [12]
Aus einem Eintag durch Pfarrer Ignaz Scheiger im Matrikelbuch 6, fol. 129 geht hervor, dass Herr Franz Adam Beer, Pfarrvicarius 1/8 Joch Garten, das „Röselgärtchen genannt, so gegen Neustift liegend“, gegen eine am Feste Adami abzuhaltende Jahrmesse der Pfarre vermachte, das im Jahre 1749 „zu einem Acker umgerissen worden“.
1688 erwirbt das Ehepaar die „öde Schwanzerische Behausung“ vom Malloner Ortsrichter Mathia Schiller und erbaut von Neuem darauf das Haus Kremser Strasse Nr. 48 (alte Haus Nr. 38). [13]
1703 bringt das Ehepaar das Herrschaftswirtshaus der Passauisch-Domkapitlischen Herrschaft in Neustift im Felde 43, jetzt Wagensonner, sowie ein Viertel Weingarten im Brunnthal käuflich an sich, welche Güter Franz Adam nach dem Tode Sibilla Claras dann allein besitzt. [14]
„1716 (24.9.) erwirbt Herr Franz Adam Beer zu Kirchberg ein Achtel Weingarten im außern Goldberg und in der Flöten in Riedental, das vorher seinem Vater Ambrosius Beer und seiner Mutter Elisabeth gehörte. Adam erwarb auch das Haus „so im Doppel unter dem Mark gelegen“, das jetzige Hinterhaus des [ehemaligen] Gasthauses Anker-Komarek-Mantler. Dieses Haus besaß von 1640 bis mindestens 1688 Johann Schwanzer, von etwa 1690 bis 1722 Franz Adam Beer, dann erbaute Graf Sinzendorf hier ein Jagdschlössel mit Garten.
1714 usf: Im Zinsbuch der Pfarre St. Stephan (Kirchberg) ist Franz Adam Beer als der weitläufigste Pächter mit 9 Parzellen-Nummern vertreten. Sein Gesamtbesitz wird angegeben mit 83 ½ Joch Acker, aufgeteilt auf 63 Stücke, wofür er pro Joch jährlich 1 fl zinste.
Da er die Pfarrgrundbücher selbst verwaltete, bezeichnet er die Gründe alle als mittelmäßig, meist aber schlecht und oft als sehr schlecht, dadurch waren sie billiger. Die Gründe lagen meist im Neustifter Feld und dort sind die Gründe gut. Flurnamen Reintal, Burgant, neben dem Winkelberger Hofgarten; neben der Cecilia Fraundorferin und verschofft von Martin Holzer und von Kaspar Himstl von der Neustift.“
1720 Vermacht er der Kirche ⅛ Joch gegen Neustift liegend, die man vormals Röslgarten nannte. [Aus einem Eintag durch Pfarrer Ignaz Scheiger im Matrikelbuch 6, fol. 129 geht hervor, dass Herr Franz Adam Beer, Pfarrvicarius ⅛ Joch Garten, das „Röselgärtchen genannt, so gegen Neustift liegend“, gegen eine am Feste Adami abzuhaltende Jahrmesse der Pfarre vermachte, das im Jahre 1749 „zu einem Acker umgerissen worden“]
1711 setzte er seiner verstorbenen Gattin in unserer Pfarrkirche rechts ober dem Marienaltar einen Grabstein (+ 21.12.1710):
Abb. 2: Stammtafel A.-II.A.-I.A.-I.B.-I.B. Franciscy (Georgius) Adamus BEER Dni.
[10]
A.-II.A.-I.A.-I.B.-I.C. Johannes David-1. (Herr) *~ 23.Dez. 1659, + ?
ꝏ 1688 11.11. Maria Theresia PIEDTENEGGER aus Linz. [16]
7 Kinder der 6. Gen,:
Joannes Antony (A.-II.A.-I.A.-I.B.-I.C.A.) * 1690 18.05. +?
Joannes Georgiy (A.-II.A.-I.A.-I.B.-I.C.B.) *~ 1692 04.02., + 1692 05.02.
Joannes Georgiy (A.-II.A.-I.A.-I.B.-I.C.C.) *~ 1693 22.04., +?
Joannes Sigismundus (A.-II.A.-I.A.-I.B.-I.C.D) *~ 1695 26.04.; *?
Anna Theresia (A.-II.A.-I.A.-I.B.-I.C.E.) *~ 1696 16.06.; + 1745 27.02.
Catharina Maria Anna (A.-II.A.-I.A.-I.B.-I.C.F.) *~ 1699 07.06.; ?
Joannes Josephy (A.-II.A.-I.A.-I.B.-I.C.G.) *~ 1705 21.04., + 1705 06.07.
Joannes Franciscus Christophorus (A.-II.A.-I.A.-I.B.C.H.) *~ 1707 27.06. [17]
„Johann David, war bis 1699/1700 Tuchhändler in Krems und wird am 29. März 1700, „auf vorgebrachten abschiedt von beeden stätten Crembs und Stain“ als „Gastgeb“, also Wirt, in die Bürgerschaft von Linz aufgenommen. Als Bürgergeld (burgerrecht) zahlt er den höchsten vorgesehenen Betrag, nämlich 50 Gulden (PROKOSCH 147, Eintrag [725], fol. 134v). *~ am 23. Dezember 1659. Er heiratet in Kirchberg am 11. November 1687 (pag. 165) Maria Theresia Pietenegger aus Linz. Wegen seiner Profession (die Wirte durften nicht nur Getränke ausschenken, sondern hatten auch die Pflicht zur Gastgebschaft, die Wirtshäuser dienten also auch als Herbergen) und weil er kein Bürgerpfand erlegen muss, ist vom Besitz eines Hauses in Linz auszugehen; es liegt nahe, dass es das Haus seiner Schwiegereltern war; das Haus ist jedoch nicht feststellbar (vgl. KRECZI, Linzer Häuserchronik). Vermutlich ist das Ehepaar in Linz gestorben.“ [18]
Ein Gasthaus „Goldener Bär“ befand sich in Linz auf Konskriptions-Nr. 202, in der Zollamtstraße, wo der Adalbert Stifter-Platz anstößt. Es könnte analog zum „Gasthaus zum Guldenen Behren“, das Elias Beer 1. in Amstetten (1653) innehatte, so benannt worden sein. [19]
Abb. 3: Stammtafel A.-II.A.-I.A.-I.B.-I.C. Johannes David-1. BEER (Herr)
[16]
A.-II.A.-I.A.-I.B.-I.D. Christina *~ 16.Nov.1663, + 21.11.1663.. [20]
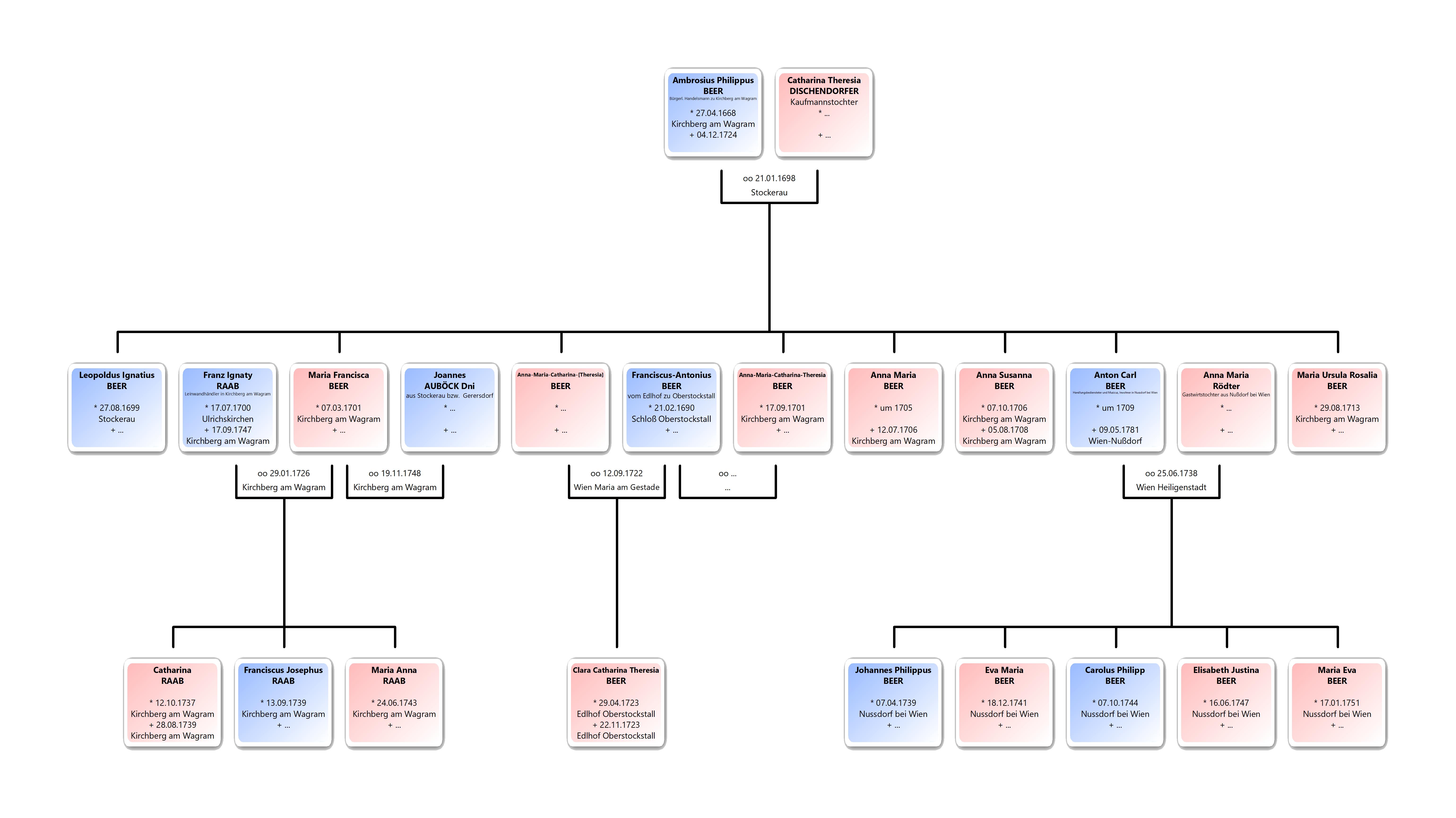
A.-II.A.-I.A.-I.B.-I.E. Ambrosius Philippus, Dni *~ 24. Apr. 1668 + 04.12.1724,
ꝏ 1698 21.01. Catharina Theresia DISCHENDORFFER (Dna.) aus Stockerau *~ 1680 04.03.. [21]
7 Kinder der 6. Gen.:
Leopoldus Ignatius (A.-II.A.-I.A.-I.B.-I.E.A.) *~ 1699 27.08. in Stockerau, + ?
<Maria Francisca (A.-II.A.-I.A.-I.B.-I.E.B.) *~ 1701 07.03., + 1762 04.03.,
ꝏ I. RAAB Franz Ignaz, ꝏ II. AUBÖCKH Johann Georg), + 1762 04.03.,
<Anna Maria [Theresia] Catharina (A.-II.A.-I.A.-I.B.-I.E.C.) *~ 1702 17.09. in Stockerau, ꝏ mit Dispens ihren Cousin Franciscus Antonius BEER (A.-II.A.-I.A.-I.B.-I.B.D]., + ?.
Anna Maria (A.-II.A.-I.A.-I.B.-I.E.D.) * um 1705 , + 1706 12.07.
Anna Susanna (A.-II.A.-I.A.-I.B.-I.E.F.) *~ 1706 07.10. + 1708 05.01.
< Anton Carl (A.-II.A.-I.A.-I.B.-I.E.G.) * um 1709 + 1781 Heiligenstadt
Maria Ursula Rosalia (A.-II.A.-I.A.-I.B.-I.E.H.) *~ 1713 29.08.. [22]
Ambros Philipp ist Tuchhändler in Kirchberg am Wagram auf dem elterlichen Haus Marktplatz Nr. 10, das er nach dem Tod seiner Gattin 1720 alleine inne hat. [23] Er vermählt sich am 21. Jänner 1698 in Stockerau mit Catharina Theresia Dischendorffer (*~ Stockerau 4. März 1680), Tochter eines Rats- und Handelsherrn in Stockerau.
Das Ehepaar wurde im Gewährbuch des Klosters Pulgarn über Glaubendorf am 20.10 1715 zu Nutz und Gewähr angeschrieben um
1 Joch Holz auf der „Rothen Erde, neben seinem alda habenten Holz“ in Glaubendorf und
1 weiteres Joch Holz neben vorigem liegend, beide 1730/1738 an Leopold Anton PERR zu Unterstockstall vererbt. [24]
Abb. 4: Stammtafel A.-II.A.-I.A.-I.B.-I.E. Ambrosius Philippus BEER (Dni)
[21]
A.-II.A.-I.A.-I.B.-I.F. Eva Rosina (Euphrosina), Nob. *~ 15.Sept. 1670, + 1752 in Wien oo 1696 28.02. Franciscy ZÖCHETNER (ZECHETNER, ZEHETNER), „Glockengiesser aus Feldkirch in Tyrol“, *~ 1688 25.01., + 1723 in Ofen (Budapest). [25]
8 Kinder der 6.Gen.:
Joannes Franciscus (A.-II.A.-I.A.-I.B.-I.F.A.) *~ 1698 16.04.
Anna Catharina (A.-II.A.-I.A.-I.B.-I.F.B.) *~ 1699 11.05. (oo Georg Leonhard Dissent)
Antonius Franciscus (A.-II.A.-I.A.-I.B.-I.F.C.) *~ 1701 13.06., + ? (1720 k.k. Stuck- und Glockengießer in Buda), oo I.; 1726 11.03. Dna. Anna Maria ROTHL aus Budapest, 6 Kinder, oo II. Franziska N., 6 Kinder in 9. Gen., hier nicht weiter behandelt.
Joannes Franciscus (A.-II.A.-I.A.-I.B.-I.F.D.) *~ 1703 23.12 (stirbt als Kleinkind)
Joannes Nicolaus (A.-II.A.-I.A.-I.B.-I.F.E.) *~ 1705 06.12. + 1707
Joannes Jacobus (A.-II.A.-I.A.-I.B.-I.F.F.) *~ 1708 16.07.
Anna Elisabetha (A.-II.A.-I.A.-I.B.-I.F.G.) *~ 1711 18.07. (oo Andreas Raffeseder)
Franziska (A.-II.A.-I.A.-I.B.-I.F.H.) * vermutlich im Budapest, +? [26]
Euphrosina erbt 1698 1½ Joch Acker „im Veldtlein bei Winkl hinterm Grießfeldt“ und lässt ihren Ehemann zugleich anschreiben. Nach diesem „Glockengießer“ dürfte auch die Ried „Im Glockengießer“ in Oberstockstall benannt worden sein, zumal sie in der Nachbarschaft des Bärenhofes liegt, wo der mündlichen Überlieferung nach Glocken gegossen worden seien.
Franciscy Zöchetner (auch Zechetner, Zechender, Zehetner), ab 1720 auch kaiserlicher „Stuckgiesser“, hat unter vielen anderen auch die Gocken der Pfarrkirche Langenlois, -im Karner von Mödling und vielleicht auch anlässlich des barocken Umbaues nach 1700 jene Glocken von Kirchberg am Wagram gegossen, die bei einem Brand 1754 zerstört wurden. [27] Seine Glockengießerei befand sich in Wien am Spittelberg, heute Burggasse 8. [28] Er wird 1705 in Wien auch als Stuckgiesser (Stuck = Kanone, Mörser) genannt, kam 1717 nach Buda in Ungarn und wird dort 1720 in den Ratsprotokollen als kaiserlicher Stuckgießer erwähnt, wo er 1723, 55jährig verstarb. Sein Sohn Antonius Zehetner übernahm die Giesserei. [29] 1715 schließen Franciscy und der kaiserliche Münzschlosser Mathias Mayr einen Kontrakt mit dem Münzamt Wien behufs Verfertigung und Lieferung eines „großen Stoß- oder Auswurfwerkhs“ zur Münzprägung.
Ein Neffe obgen. Franciscus Zehetner Namens Franz und andere Familienmitglieder waren ab 1732 in Neusohl (=Banska Bystrica) in der Slowakei, die damals zu Ungarn gehörte, einem ehemaligen Zentrum des Silber- und Kupferbergbaus der „Fugger-Thurzo-Gesellschaft“ [30] , als Glockengießer tätig.
1603 tritt dort urkundlich ein Gürtler Thomas Beer ein Erbe an [31], und in der Nachbarstadt Schmöllnitz (=Smolník) wird ab 1576 bis 1597 ein Hanns bzw. Johannes Beer (Behr) als Geschworner, Stadtrichter und Mitbürger genannt und 1602 ein Caspar Beer als Ratsgeschworner. [32]
Ein direkter Zusammenhang mit den Kirchberger Beer ist zwar nicht nachzuweisen, doch möglich, zumal die Brüder Christoph (1538-1552) und Urban (1552-1561)Trenbach und Graf Viktor August (1573-1586) und Sigmund Friedrich (1586-1595) Fugger zeitnah Pfarrherren in Kirchberg/Oberstockstall waren. Die Thurzo hatten das Schloß und Herrschaft Grafenegg inne (1536-1601).
Möglicherweise stammt von dieser Familie die Neustifter Linie der Fam. Zehetner ab, denn ein Mitglied, Joann. Michael (* 07.09.1805 in Neustift im Felde 28, + 08.oder 09.06.1885 in Budapest) war Weingartenbesitzer, Hauseigentümer und „Stadtrepäsentant“ in Ofen (Budapest). 1889 war eine Gerichtssache bezüglich eines Weingartens in der Oberstockstaller Ried „Glockengiesser“ der Beteiligten Leopold und Theresia Zehetner, Hausbesitzer in Neustift im Felde 28, abzuhandeln. [33]
Abb. 5: Stammtafel A.-II.A.-I.A.-I.B.-I.F. Eva Rosina (Euphrosina) BEER, Nob., vereh. ZÖCHETNER (ZEHETNER)
A.-II.A.-I.A.-I.B.-I.G. Maria Sophia *~ 1673 05.04., + 1678 14.07.. [34]
A.-II.A.-I.A.-I.B.-I.H. Godefridy *~ 1678 24.11., + 1679 13.01.. [35]
A.-II.A.-I.A.-I.C, Kinder der Christina Judith BEER, mit Johann Georg SETZNAGEL:
A.-II.A.-I.A.-I.C.A. Johanna Lucretia *~ 1656 06.01., + ?[36]
A.-II.A.-I.A.-I.C.B. Maria Regina *~ 1657 11.02., + ? [37]
A.-II.A.-I.A.-I.C.C. Franciscus Christophorus *~ 1658 25.08. , + 1658 16.12.. [38]
A.-II.A.-I.A.-I.C.D. Ferdinandus Reichardus *~ 1659 18.09., +1660 11.01.. [39]
A.-II.A.-I.A.-I.C.E. Maria Clara *~ 1660 12.10., + ? [40]
A.-II.A.-I.A.-I.C.F. Joanné Jacobus *~ 1663 04.07., +? [41]
A.-II.D.A.A. des Christoph-2. (Zaina, Perzendorf, Neuaigen)
Der ersten Ehe des Christoph-2. mit Anna Schretzmayer aus Unterparschenbrunn entstammen vier Kinder in 6. Gen.:
A.-II.D.A.A.-I.A. Thomaß 4. * um 1676
ꝏ 1700 12.01. Cecilia WINKHLMAYER aus Hausleiten, [42] - Keine Nachkommen bekannt.
A.-II.D.A.A.-I.B. Joannes*) *~ 1677 26.04. in Perzendorf, + 1700 14.11. in Zaina
A.-II.D.A.A.-I.C. Philipp *~ 1677 27.04., +? (Zwillinge) und
A.-II.D.A.A.-I.D. Eva *~ 1678 06.11., +? [43]
Aus der zweiten Ehe mit Eva Haaß entstammen drei Söhne und eine Tochter:
<A.-II.D.A.A.-II.A. Matthiaß *~ 1687 20.08., +? und
<A.-II.D.A.A.-II.B. Lorentz *~1689 27.10., ꝏ 1718 22.11. Anna MAYR aus Neuaigen Fischerzeil.[44]
<A.-II.D.A.A.-II.C. Christoph-3. * 1692 07.08.
oo I. 1717 25.05. Effemia, verw. JÄGERBAUER aus Neuaigen, weiter nichts bekannt.
oo II. 1755 24.06. Elisabeth SCHABL aus Ravelsbach.
Tochter Catharina (A.-II.D.A.A.-II.C.-II.A) *1756 14.04.). [45]
A.-II.D.A.A.-II.D. Theresia * 1697 29.09., +? [46]
Letztlich aus der dritten Ehe mit Agatha Hiesinger 4 Töchter und ein Sohn:
A.-II.D.A.A.-III.A. Maria Elisabetha *~ 1718 26.07.
A.-II.D.A.A.-III.B. Agatha *~ 1712 16.01.
A.-II.D.A.A.-III.C. Maria *~ 1714 24.08.
A.-II.D.A.A.-III.D. Maria Magdalena *~ 1716 02.04.
A.-II.D.A.A.-III.A. Mathias *~ 1718 26.07. [47]
Näheres siehe Familie Beer, weitere Orte I – https://hf-kirchberg.at/kirchberg-am-wagram/persoenlichkeiten-familien-kbg/familie-beer/familie-beer-weitere-orte-i und https://hf-kirchberg.at/kirchberg-am-wagram/persoenlichkeiten-familien-kbg/familie-beer/familie-beer-weitere-orte-ii
A.-II.D.B.-II.B.-I. des Joannes (Müllermeister):
Aus der ersten Ehe ꝏ I. mit Maria N. stammt möglicherweise ein Sohn
A.-II.D.B.-II.B.-I.A Joannes Georg *~ 1696 28.08., +? [48]
Aus der zweiten Ehe ꝏ II. mit Dna. Maria Judith PURCKHARDT aus Wien:
A.-II.D.B.-II.B.-II.A. Anna Maria Elisabeth *~ 1722 08.05.., +?
A.-II.D.B.-II.B.-II.B. Ferdinandus Josephus *~ 1724 13.01., +?
A.-II.D.B.-II.B.-II.C. Anna Elisabetha *~ 1725 09.03., + 1725 21.04..
A.-II.D.B.-II.B.-II.D. Joannes Carolus, *~ 1726 03.07., +? [49]
Und aus der 3. Ehe ꝏ III. mit Brigitta TSCHOLL, Müllerstochter aus Aspersdorf
A.-II.D.B.-II.B.-III.A. Johann Carl *~ 1728 23.12., +?
A.-II.D.B.-II.B.-III.B. Joseph *~ 1731 07.02., +?
A.-II.D.B.-II.B.-III.C. Johann Leopoldt *~ 1733 29.10., +? [50]
Näheres wie oben.
A.-II.D.B.-II.C. des Franciscus-1. mit Eva PICHLER:
<A.-II.D.B.-II.C.-A. Philipp-2. *~ 1705 18.04., der Stammvater der Beer zu Neustift 20 ist. Er heiratet
ꝏ 1730 15.08. Eva Rosina WILDINGER aus Königsbrunn *~ 1703 18.09.. [51]
5 Kinder der 6. Gen,:
Clara (A.-II.D.B.-II.C.A. A.), *~ 1731 13.04., +?
Franciscus-2. (A.-II.D.B.-II.C.A.B.), *~ 1732 03.11., +?
Josephus-1. (A.-II.D.B.-II.C.A.C.), *~ 1735 03.03., +?
Jacobus (A.-II.D.B.-II.C.A.D.), *~ 1740 14.07., +?
Maria (A.-II.D.B.-II.C.A.E.), *~ 1743 14.07., +? [52]
Stammtafeln und mehr siehe https://hf-kirchberg.at/kirchberg-am-wagram/persoenlichkeiten-familien-kbg/familie-beer/familie-beer-weitere-orte-i.
A.-II.D.B.-II.C.B. Leopold *~ 1706 15.11.?, +1707 11.01.. [53]
A.-II.A.-I.C.-I.B.-I. des Joannes Caroly-1. zu Großweikersdorf mit Juliana geb. GNEDT
A.-II.A.-I.C.-I.B.-I.A. Maria-Magdalena, *~ um 1695 23.07., +1699 04.06
A.-II.A.-I.C.-I.B.-I.B. Hanns Jacob, *~ 1697 14.06.
A.-II.A.-I.C.-I.B.-I.C. Joannes Casparus, *~ 1699 04.01., +?
A.-II.A.-I.C.-I.B.-I.D. Johan Anthoni, *~ 1701 04.06., +?
A.-II.A.-I.C.-I.B.-I.E. Joannes Adam, *~ 1703 29.10. , +?
A.-II.A.-I.C.-I.B.-I.F. Johann Leopoldt, *~ 1705 16.11., +?[54]
A.-II.A.-I.C.-I.B.-II. , mit Maria Anna NIEMETSGNOSS
A.-II.A.-I.C.-I.B.-II.A. Johann Joseph Gabriel, *~ 1711 24.03., +?
A.-II.A.-I.C.I.B.-II.B. Maria Anna, *~ 1712 20.11., + 1724.06.06.. [55]
<A.-II.A.-I.C.-I.B.-II.C. Joannes Carolus-2. * 1714 27.09., +?,
oo 1737 29.10. Anna Maria ERTL aus Tiefenthal. [56]
Kinder in 6. Generation:
Regina (A.-II.A.-I.C.-I.B.-II.C.A.) +~ 1740 07.09., +?
Johann Georg (A.-II.A.-I.C.-I.B.-II.C.B.) *~ 1743 28.10., + 1744 29.09..[57]
A.-II.A.-I.C.-I.B.-II.D. Maria Helena, *~ 1722 09.04., + 1722 06.08.. [58]
A.-II.A.-I.C.-I.B.-II.E. Franz Anton, *~ 1723 06.06., +? [59]
Weitere Mitglieder der Familie BEER siehe https://hf-kirchberg.at/kirchberg-am-wagram/persoenlichkeiten-familien-kbg/familie-beer/familie-beer-weitere-orte-i und https://hf-kirchberg.at/kirchberg-am-wagram/persoenlichkeiten-familien-kbg/familie-beer/familie-beer-weitere-orte-ii
Andreas Nowotny
12.12.2025
[1] Quellen und Erklärungen Joannes Christopori BEER, Dni.:
https://data.matricula-online.eu/de/oesterreich/wien/kirchberg-am-wagram/01%252C2%252C3-02/?pg=2 tom 01-02/7(=1) 1654 25.12.: *~ BEER Joannes Christophori, fil leg. Dny. Ambrosy Beer, mat. Elisabetha aus Kirchberg; Taufpate: Christophory Höfer, Pfleger zu Zwentendorf.
https://data.matricula-online.eu/de/oesterreich/wien/kirchberg-am-wagram/01%252C2%252C3-02/?pg=532 tom 03-04/110 Verstorben am 24.September 1709 + „Dny BEER Joannes Christophory, Judex in Oppido Kirchberg, 61 Jahre alt“
https://data.matricula-online.eu/de/oesterreich/wien/kirchberg-am-wagram/01%252C2%252C3-02/?pg=532 tom 02-02/254 1674 03.09.: Der tugendtsambe Junge Gesell H. Christoph BEER, deß Edl ehrenvesten Herrn Geörg Ambrosy Beerens, Rathsbürgers und Handelsmans alhier, Elisabetha seiner ehelichen Hausfrawen, beed erzeugter eheleibl. Sohn von Kirchberg. Mit der viel ehrentugendtreichen Frawen Maria Magdalena, weyl: deß nunmehr in Gott ruhenden H: Joan Petri Platzers, gewesten Bürgers, undt Handlsmanß alhier hinterlaßenen Wittib. Testes Spi: H. Michael Sedelmayer, H. Friedrich Art: Stegmann, Rector ibidem. Spa.: Adam Schrambl alhier, H. Joan Jacob Weintzirl Präf: in Winkelberg. https://data.matricula-online.eu/de/oesterreich/wien/kirchberg-am-wagram/01%252C2%252C3-01/?pg=407 tom 02-01/151 1650 30.08.: „Der ehrnvest undt Fürnemb Herr Valentin Platzer, Bürger unndt Handlsman alhier heyrath Margaretha deß Sebastian Gruebbaur von Seisseneckh in Ambstettner Pfarr undt Veronica seel. eheleibliche hinterlassene Dochter.“ https://data.matricula-online.eu/de/oesterreich/wien/kirchberg-am-wagram/01%252C2%252C3-02/?pg=532 tom 02-02/254 1674 03.09.: Die Mutter der Witwe Magdalena Platzer ist Magdalena Grubbauer aus Seisenegg „in Amstettner Pfarr“, ein weiteres Indiz dafür, daß der Marktrichter von Amstetten, Elias Beer, aus Kirchberg/Oberstockstall stammen wird: Hier ist zu erinnern, dass Elias Beer 1. (A.-II.A.-I.B.) 1642 Hofwirt zu Stift Ardagger und 1653 Bürger und Gastgeb zu Amstetten war, also offenbar bereits eine Verbindung zu der Gegend um Amstetten bestand. Die Burg bzw. das Schloß Seisenegg war von bis 1483 im Besitz der Herren von Wallse, die in unserer Gegend einigen Besitz hatten und 1588 im Besitz von Christoph von Schallenberg. Die Schallenberger waren ab 1658 bis 1786 im Besitz der Herrschaft Ruppersthal. Siehe auch: http://data.matricula-online.eu/de/oesterreich/wien/ruppersthal/01%252C2%252C3-03/?pg=373 tom 02-03/90 Hochzeit am 27.Februar 1769: „ Copulatus est der Hoch- und Wohlgeborene Herr, Johann Victor deß Heyligen Römischen Reichs Freyherr von BEER viduus mit der Hoch- und wohlgeborene Freyin Ester Elisabeth deß Heyligen Römischen Reichs Gräfin von Schallenberg, - (Dispens lateinisch..), Tochter des Hoch- und Wohlgebornen Herrn, Hernn Christoph Franz, deß Heyligen Römischen Reichs Grafens von Schallenberg der Römisch Kayserlich Königlich Apostolischen Maysetät General Feldt Marschall- Lieutenats der Cavallerie, und der Hoch- und Wohlgebornen Frauen Catharina, deß Heyligen Römischen Reichs Gräfin von Schallenberg gebohrner Freyin von Kirchberg ambo in vivis ehelich erzeugten Freyin Tochter.“
[2] https://data.matricula-online.eu/de/oesterreich/wien/kirchberg-am-wagram/01%252C2%252C3-02/?pg=272 tom 01-02/142 1675 25.07.: *~ „PERR Anna Jacobe, fil leg. Christophori Perr, ux. Maria Magdalena aus Kirchberg; Taufpatin: Maria Jacobe Weinzierlin, Pflegerin zu Wünckhelberg.“ https://data.matricula-online.eu/de/oesterreich/wien/kirchberg-am-wagram/01%252C2%252C3-02/?pg=673 tom 03-02/128 1675 09.10.: + Sep. Anna Jacobe fil Christophori PERR von Kirchberg at. 11 Septima.
https://data.matricula-online.eu/de/oesterreich/wien/kirchberg-am-wagram/01%252C2%252C3-03/?pg=18 tom 01-03/8h 1677 30.07.: Taufe *~ PEER Eva Christina, fil. leg. Hannß Christophori Peer, ux. Maria Magdalena aus Kirchberg; Taufpatin: Dna. Jacobe Weinzierlin aus Mitterstockstall. https://data.matricula-online.eu/de/oesterreich/wien/kirchberg-am-wagram/01%252C2%252C3-03/?pg=543 tom 03-03/10 1678 01.03.: + Eva Christina fil: Jo'es Christophori PEER von Kirchberg, alt 38 Sept.https://data.matricula-online.eu/de/oesterreich/wien/kirchberg-am-wagram/01%252C2%252C3-03/?pg=34 tom 01-03/18 1679 13.02.: *~ PERR Joannes Jacoby, fil leg. Joannes Christophori Perr und Ux. Magdalena aus Kirchberg; Taufpate: Hr. Hannß Jacob Weinzierl, Pfleger zu Mitterstockstall.
https://data.matricula-online.eu/de/oesterreich/wien/kirchberg-am-wagram/01%252C2%252C3-06/?pg=303 tom 03-06/10 1756 03.06.: + Jacob Beer allhier atatis sue 78 annorum.
https://data.matricula-online.eu/de/oesterreich/wien/kirchberg-am-wagram/01%252C2%252C3-03/?pg=45 tom. 01-03/22 1680 12.04.: *~ PEER Georgius Christophorus, fil. leg. Joannis Christiophori Peer und Maria Magdalena aus Kirchberg, Taufpate: Dny. Joannes Jacob Weinzierl, Pfleger zu Winkhelberg.
https://data.matricula-online.eu/de/oesterreich/wien/kirchberg-am-wagram/01%252C2%252C3-03/?pg=554 tom 03-03/21 1680 25.06.: Georgius Christophorus Fil. Jo'is Christo' PEER alhier, at. 11 Septimanarum..
https://data.matricula-online.eu/de/oesterreich/wien/kirchberg-am-wagram/01%252C2%252C3-03/?pg=54 tom 01-03/28 1681 03.05.: *~ PEER Ambrosius Christophory, fil. leg. Christophori Peer und ux. Maria M? aus Kirchberg; Taufpate: Dny. Jo'es Jacob Weinzierl, Prefecty zu Winkhellberg https://data.matricula-online.eu/de/oesterreich/wien/kirchberg-am-wagram/01%252C2%252C3-04/?pg=517 tom 02-04 /50v 16.11.1707.: Der Edle Herr Adam Ambros, des wohl Edlen Herrn Johann Christoph BEER Handlsherrn und Markhricher alhier noch in Leben, und der wohl Edlen Frauen Maria Magdalena seiner Ehefrauen seel. beed. ehelich erzigter Sohn contraxit mit der Tugentsamen Jungfrau Sophia des Ehrngeachten H. Ignati FINKH, Bürgerlicher Hafner alhier [Haus Marktplatz 25] noch in Leben und Maria dessen Ehefrauen seel. beeder ehelich erzeigte Tochter. Testes Sponsi: H. Egidi Jann, Grafeneggerischer Richter et Thomas Sonter, beede von der Neustift. Sponsa: Caspar Fuess von Winkhl et Jeremias Gämauff von der Neustift. https://data.matricula-online.eu/de/oesterreich/wien/kirchberg-am-wagram/01%252C2%252C3-05/?pg=860 tom 03-05/69 1742 18.09.: + Sep. e' Ambrosius BEER von Königsbrun, at. 62
https://data.matricula-online.eu/de/oesterreich/wien/kirchberg-am-wagram/01%252C2%252C3-03/?pg=65 tom 01-03/32 1682 03.07.: *~ BER Ignatium Josephum, fil. leg. Joanny Christophori Ber ux. Maria Magdalena aus Kirchberg; Taufpate Dny. Jo'es Jacoby Weinzierl, Praefecty in arie Winckelbergh.
https://data.matricula-online.eu/de/oesterreich/wien/kirchberg-am-wagram/01%252C2%252C3-03/?pg=96 tom 01-03/48b 1684 31.10.: *~ Inf. Eva Elisabetha, Parens Herr Joann Christoph Peer alhier, Maria uxor ; Pat. Herr Joann Georg Erbsaft, Pfleger zu Winkhlberg. https://data.matricula-online.eu/de/oesterreich/wien/kirchberg-am-wagram/01%252C2%252C3-03/?pg=604 tom 03-03/71 1685 15.02.: Sepult. é Inf. Eva Elisabetha, des Hrn. Christoph Peer alhier at. ¼ anno.
https://data.matricula-online.eu/de/oesterreich/wien/kirchberg-am-wagram/01%252C2%252C3-03/?pg=123 tom 01.03/62 1686 09.12.: Johannes Georgiy Adamy filig H: Johann Christoph PEER, Maria Margaretha uxor ex oppido. Patr. Herr Johann Georg Erbsafft ex Wetzdorff uxor Eva https://data.matricula-online.eu/de/oesterreich/wien/kirchberg-am-wagram/01%252C2%252C3-03/?pg=617 tom 03-03/84 1687 06.03.: Sep. est Joannes Georgius Adamus filius Dni. Christophori BEER.
https://data.matricula-online.eu/de/oesterreich/wien/kirchberg-am-wagram/01%252C2%252C3-03/?pg=151 tom 01-03/75b 1688 21.12.: *~ Thomas Franciscus filiy Herr Johann Christoph PEER alhir Maria Magdalena uxor. Patr. Herr Johann Georg Erbsafft ex Wözdorff.
https://data.matricula-online.eu/de/oesterreich/wien/kirchberg-am-wagram/01%252C2%252C3-03/?pg=193 tom 01-03/92h 1692 07.02.: *~ Franciscus Josephus, Domini Joannis Christophori BEER, Herrens Mercatoris et Civis hier, et Maria Magdalena Coniugugus filius legitimus, beante multium honorato Domino Joanne Georgio Lebsafft ex Wetzdorff.
Dr. Michal HINTERMAYER: Fam. Beer / Peer 3.1.5. Leopold Anton und https://www.noela.findbuch.net/php/main.php : BG Kirchberg am Wagram 16/1- Grundbuch L St. Andrä/Traisen fol. 181b.
[3] https://www.noela.findbuch.net/php/main.php : NÖ LA, Sign. KG Stockerau 178/05 – Oberstockstall Staatsherrschaft – Grundbuch der Pfarre Kirchberg am Wagram 1665 – 1688 fol. 7v:
Dienstentrichtung eingetragen von 1689 bis 1720 und 1722 bis 1727
[4] https://www.noela.findbuch.net/php/main.php : Sign. KG Stockerau 178/05 – Oberstockstall Staatsherrschaft – Grundbuch der Pfarre Kirchberg am Wagram 1665 – 1688 fol. 21alt folio 48
[Dienstentrichtung eingetragen von 1689 bis 1720 und 1722 bis 1727].
Siehe auch https://hf-kirchberg.at/kirchberg-am-wagram/persoenlichkeiten-familien-kbg/familie-beer Generation 5 u. Anm. 27.
[5] Siehe https://www.noela.findbuch.net/php/main.php : NÖ LA Sign. KG Stockerau 178/06 – Oberstockstall, Staatsherrschaft, Grundbuch der Pfarre Oberstockstall 1689 - 1727, genaue Benennung „Grundtbuch über die zum Passauer ThumbCapitl. Pfarr-Herrschafftshoff Oberstockhstall dienstbahrigen Grünndt unnd Behausten Güttern so renovieret worden Anno 1689“, fol. 12.
[6] Zur danach entstehenden Wallfahrt siehe https://hf-kirchberg.at/kirchberg-am-wagram/die-kirche-von-kirchberg/wallfahrt/wallfahrt-zu-maria-trost
[7] https://data.matricula-online.eu/de/oesterreich/wien/kirchberg-am-wagram/01%252C2%252C3-02/?pg=532 tom 02-02/254 1674 03.09.: Trauung , Bräutigam: H. BEER Christoph, ehel. Sohn des H. Geörg Ambrosy Beer, Ratsbürger und Handelsmann zu Kirchberg und ux. Elisabetha
Braut: Frau PLATZER Maria Magdalena, Witwe nach dem + H. Joan Petri Platzer, gewesten Bürgers und Handelsmann zu Kirchberg Trauzeugen: H. Michael Sedlmayer, H. Friedrich Art. Stegmann, Rector aus Kirchberg, H. Adam Schrambl aus Kirchberg und H. Joan Jacob Weinzierl, Praefect zu Winkelberg und Dr. Michael HINTERMAYER Familie Beer / Peer, unveröffentl. Manuskript.
[8] Freundliche Mitteilung Frau KNAPP Maria: „Vi[di]mirte Abschrift aus dem Christof Perrischen Testament Errichtet den 28ten April 1709
Erstens
Vermache und verschaffe zu dem Alhisigen Würdigen Gotteshaus und Pfarr Kirche Sankt Stephan in Baarem Geld f 50 wie auch 3/4tel Weingarten, der Satz genannt in Englmannsbrunner Freiheit liegendt so zu Bemeltem Gotteshaus dienstbar ist, das solche zwar den nägsten Befreundten gegen Rechenten Jährlichen f 5 Bestandtgeld, so an mich und meine Ehewürthin seeling hier jedes ein Ewigen Jahrtag, mit einen gesungenen Amt gehalten, und Jährlich bezalt werden soll.“
[9] https://www.noela.findbuch.net/php/main.php : Sign. KG Stockerau 178/06 – Oberstockstall, Staatsherrschaft, Grundbuch der Pfarre Oberstockstall 1689 - 1727, fol. 276 und Stadtarchiv Horn -Piaristenarchiv Horn, Sign. E 1/3, Hauschronik des Piaristen-Collegiums in Horn 1721 bis 1770, Seiten 446 bis 448 und 484 bis 485., siehe auch https://hf-kirchberg.at/kirchberg-am-wagram/persoenlichkeiten-familien-kbg/familie-beer/testamente-beer
[10] https://www.noela.findbuch.net/php/main.php : Sign. KG Stockerau 178/06 – Oberstockstall, Staatsherrschaft, Grundbuch der Pfarre Oberstockstall 1689 - 1727, fol. 276 und Stadtarchiv Horn -Piaristenarchiv Horn, Sign. E 1/3, Hauschronik des Piaristen-Collegiums in Horn 1721 bis 1770, Seiten 446 bis 448 und 484 bis 485., siehe auch https://hf-kirchberg.at/kirchberg-am-wagram/persoenlichkeiten-familien-kbg/familie-beer/testamente-beer
[11] https://data.matricula-online.eu/de/oesterreich/wien/kirchberg-am-wagram/01%252C2%252C3-03/?pg=127 tom 01-03/64 1687 01.04.: NB Bapt. é puer 8 anno cum ticta Buda natus Nomen hibiipsi elegit Joannes David patrini fuerunt Nob. Dnus. Franciscus Georgius Adamus BEER praefectus Adssmi. Capituli Passav. in Oberstockstall et Clara? Sibilla uxor illius. Paptizavit Bartholomey Piasi p. temp. Vicary hic.
https://data.matricula-online.eu/de/oesterreich/wien/kirchberg-am-wagram/01%252C2%252C3-03/?pg=127 tom 01-03/64 1687 01.04.: NB Bapt. é puer 8 anno cum ticta Buda natus Nomen hibiipsi elegit Joannes David patrini fuerunt Nob. Dnus. Franciscus Georgius Adamus BEER praefectus Adssmi. Capituli Passav. in Oberstockstall et Clara? Sibilla uxor illius. Paptizavit Bartholomey Piasi p. temp. Vicary hic.
https://data.matricula-online.eu/de/oesterreich/wien/kirchberg-am-wagram/01%252C2%252C3-03/?pg=139 tom 01-03/69 1688 29.02.: *~ Franciscus Josephus des Edl gestreng H. Franz Adam Beer, Verwalters zu Obertstockh. und Fr. Clara Sibilla ux filius legitimy.Pat? H. Johann Finger Handlsherr in Crembs.
https://data.matricula-online.eu/de/oesterreich/wien/grossweikersdorf/01%252C2%252C3-03/?pg=675 tom 02-03/191 1718 20.06.: Copulaty est nobily Dny Franc: Antoniy Josephy Behr, vidny cum honesta virginie Maria Brigitta Bertholin, Parochiani Langenloysensi. Tuleruntlicantiam a suo Parocho hic copulandi datam Langenloysii die 18.Juny 718 et subscriptum a R.D. Georgio Martino Knaus p. tempore dicti loi vicary. Testes ex parte sponsi Philip Behr ex Kirchberg ex parte sponsa Antoniy Behr praefecty in Wetzdorff.
https://data.matricula-online.eu/de/oesterreich/wien/kirchberg-am-wagram/01%252C2%252C3-03/?pg=164 tom 01-03/83 1690 21.02.: *~ Franciscus Antonius, filiy deß Edl gestrengen Herrn Franz Adam BEER, Verwalters zu Oberstockhstall, Clara Sibilla uxor. Patr.: Herr Johgann Finger, Handlsherr in Crembs.
https://data.matricula-online.eu/de/oesterreich/wien/kirchberg-am-wagram/01%252C2%252C3-04/?pg=692 tom 02-04/137 1722 12.09.: der wohl edle Herr Antonius Berr, des wohl edlen Herrn Franz Adam Beer vom Edlhof zu Oberstokstall und Clara, dessen Ehefrauen, beed. seel. ehelicher erzeugter Sohn dicum dispensatere speciali obsenta[?] i …. mit der edlen Jfr. Theresia, des H. Philippi Beer von Kirchberg am Wagram und Theresia dessen Ehefrauen beed eheliche Tochter.
https://data.matricula-online.eu/de/oesterreich/wien/01-unsere-liebe-frau-zu-den-schotten/MaG+02%252C3-01/?pg=216 https://data.matricula-online.eu/de/oesterreich/wien/01-unsere-liebe-frau-zu-den-schotten/MaG+02%252C3-01/?pg=217 tom MaG 02- 1/110 1722 12.09.: ꝏ .. habe ich, Vicary Schenk auf Vorweis Dispaeaoris nota copulirt: Sponsus Antoniy PERR: ledig Nobilis Pater Franz Adam PERR; Mater Sibilla Clara. todt. Sponsa Teresia PEERin, von Kirchberg am Wagram, ledig; Nobilis; Pater: Philipp lebt; Mater: Teresia todt. Testis Sponsi: Dominy Franz Dschebrukh Canzelist; Sponsa: Dominy Ignatuis Glaser, ein Herrschaffts Offi:
https://data.matricula-online.eu/de/oesterreich/wien/kirchberg-am-wagram/01%252C2%252C3-03/?pg=193 tom 01-03/92h 1692 10.02.: *~ Maria Clara, Domini Francisci Adami BEERns Praefecti zu Oberstockhstall, et Clara Sybilla coniugis filia legitima. bean: Anna Clara Domina Fingerin in Crembs.
https://data.matricula-online.eu/de/oesterreich/wien/kirchberg-am-wagram/01%252C2%252C3-03/?pg=211 tom 01-03/106h 1693 01.07.: *~ Franciscus Carolus, Franciscy Adami BEERns Domini praefecti zu Oberstockhstall et Clara coniugis filius legitimus. Beon. Domino Joanne Martino Finger Civ. et Mercatore in Crembs
http://data.matricula-online.eu/de/oesterreich/st-poelten/langenlois/01%252C2%252C3%252F07/?pg=187 tom 02-07 Trauung am 12.November 1724: BEER Carl Joseph Adrian, „Der Edl Gestrenge Herr“, Verwalter der Herrschaft Mꝏr in Ungarn, Sohn des „E.g.H.“ Franz Adam BEER, Verwalters d. Hft. Oberstockstall und Sybilla Ux ꝏ KOCH Theresia, geb. GRUSMAYER (Horn), Witwe nach dem „E.G.H.“ JOHANN KOCH, des Innern Rats, Langenlois.
http://data.matricula-online.eu/de/oesterreich/st-poelten/langenlois/01%252C2%252C3%252F07/?pg=187 tom 02-07 Trauung am 12.November 1724: BEER Carl Joseph Adrian, „Der Edl Gestrenge Herr“, Verwalter der Herrschaft Mꝏr in Ungarn, Sohn des „E.g.H.“ Franz Adam BEER, Verwalters d. Hft. Oberstockstall und Sybilla Ux ꝏ KOCH Theresia, geb. GRUSMAYER (Horn), Witwe nach dem „E.G.H.“ JOHANN KOCH, des Innern Rats, Langenlois
http://data.matricula-online.eu/de/oesterreich/st-poelten/langenlois/01%252C2%252C3%252F10/?pg=284 tom 03-10/21 28.02.1766: + Sep. PEER Franciscus Adrianus Carolus PEER, at. sua 73 an. Trauungen siehe später.
http://data.matricula-online.eu/de/oesterreich/wien/kirchberg-am-wagram/01%252C2%252C3-04/?pg=27 tom 01-04/23, 13.November 1700 Taufe: *~ Maria Barbara Inf. Par: Wohledle Dny. Franciscy AdamyBeer, Praefecty in Oberstockstall Mat.: D. Clara Sibyll; Pat. D. Maria Clara Fingerin Civiy in Crembs; Babt.: Rdny. Dny Decany ibid. Patry Franciscy Georgy gg
https://data.matricula-online.eu/de/oesterreich/wien/kirchberg-am-wagram/01%252C2%252C3-04/?pg=721 tom 03-04/13 1700 18.11. + Inf. Maria Barbara , fil. BEER Franciscy Adamy, Praefecty in Oberstockstall 6 diem.
http://data.matricula-online.eu/de/oesterreich/wien/kirchberg-am-wagram/01%252C2%252C3-04/?pg=52 tom 01-04/48, 08.Mai 1702 Taufe: + Infans Maria Francisca Parentes d. wohledle Herr Frantz Adam Beer, Verwalter allhier Fraw Sibilla Clara uxor. Patrina Fraw Anna Clara Fingerin von Crembs.
https://data.matricula-online.eu/de/oesterreich/wien/kirchberg-am-wagram/01%252C2%252C3-04/?pg=159 tom 01-04/155 tom 01-04/155 1707 09.02.: *~ Franciscus Gottlieb fil. legt. D. Francisci Adami BEER Praefecti in Oberstockhstall et D. Maria Clara Coniugus. Patr.: D Joannes Martinus Finger. Pt. Judex civitatis Crembsensis Minist: B.Z. Vic.
https://data.matricula-online.eu/de/oesterreich/wien/kirchberg-am-wagram/01%252C2%252C3-04/?pg=188 tom 01-04/184 1708 09.05.: *~ Franciscus Godefridus fil. legt. Nobilis et generosi Dni. Franz Adami BERRn Praefecti in Oberstockstall, et Dna. Clara Sibilla ux. eij.; Pat.: Dny Joannis Martini Finger Mercator in Crembs. minist: Rdmy Dny Godefridus Hartman Consistoriy
[12] Dr. Michael HINTERMAYER Familie Beer / Peer, unveröffentl. Manuskript.
[13] https://www.noela.findbuch.net/php/main.php Sign. KG Stockerau 178/06 – Oberstockstall, Staatsherrschaft, Grundbuch der Pfarre Oberstockstall 1689 - 1727, [=lit. E], fol 24 h [= Haus Nr. Kremser Straße Nr. 48], 1689:
[14] https://www.noela.findbuch.net/php/main.php Sign. KG Stockerau 178/06 – Oberstockstall, Staatsherrschaft, Grundbuch Oberstockstall 1689 - 1727, [=lit. E], fol 24 h = Haus Nr. Kremser Straße Nr. 48, 1689:
[15] FANDL Otto: Kirchberg am Wagram. Manuskript zum 3. Heft? Dez. 1970.
[16] https://data.matricula-online.eu/de/oesterreich/wien/kirchberg-am-wagram/01%252C2%252C3-02/?pg=64 tom 01-02/38; 1659 23.12.: *~ BERR Johannes David, fil. Dni. Georgius Ambrosius Berr, Ratsbürger zu Kirchberg, ux. Elisabetha; Taufpate: „der edle und vestte Herr Geiger, des Closters Göttweig wollbestellter Pfleger zu Stain, an dessen statt hat David Schmidbaur, Organist und Schuellmaister zu Khirchberg, das Khind aus der Tauff ghöbt“
https://data.matricula-online.eu/de/oesterreich/wien/kirchberg-am-wagram/01%252C2%252C3-03/?pg=429 tom 02-03/165 1688 11.11.:ꝏ Herr Johann David PEER, des Edl Vesten Herrn Johann Georg Ambrosius PEER, Rathsbürger und Handlsherren alhier, und Elisabetha, dessen Ehefrauen, beide noch im Leben, ehelicher Sohn, mit der Ehrentugentreichen Jungfrauen Maria Theresia, weyl. desß Ehrenvesten Herrn Johann PIEDTENEGGERs seel. und Maria Salome, dessen Ehefrauen noch im Leben von Linz in den Landt ob der Ennß ehelich erzeugten Tochter.
[17] https://data.matricula-online.eu/de/oesterreich/st-poelten/krems-st-veit/01-07/?pg=83 tom 01-07/83 1690 18.05.: *~ Joannes Antony parentes H. Johan David PEER, burgerl. Leinwathhandler alhier Maria Theresia uxor. Patrini H. Johann Georg Pichlmayer, Kayl. Gerichts-Verwalter zu Stain Fr. Anna Catharina Conjug.. + in Krems nichts, in Linz gibt es für diese Zeit keine Stebebücher - https://data.matricula-online.eu/de/oesterreich/oberoesterreich/linz-stadtpfarre/?page=6
https://data.matricula-online.eu/de/oesterreich/st-poelten/krems-st-veit/01-07/?pg=130 tom 01-07/130 1692 04.02.: *~ Joannes Georgiy Parentes: David PEER bürgerl. Leinwathhandler, Maria Theresia uxor. Patriny: H.. Johann Georg Pichlmayr Kay. Pruckh Verwalter zu Stain und des Raths, Fraw Catharina ux.
https://data.matricula-online.eu/de/oesterreich/st-poelten/krems-st-veit/03-05/?pg=111 tom 03-05/107 1692 05.07.: + ist gestorben des Herrn Johann David PEERn bürgerl. Leinwath Handler sein Kindt Joannes Georgiy so mit klain Gleith und Conduct in St. Veita Freithoff begraben worden. - „Klain“
https://data.matricula-online.eu/de/oesterreich/st-poelten/krems-st-veit/01-07/?pg=164 tom 01-07/164 1693 22.04.: *~ Joannes Georgiy Parentes: H. David PEER bürgerl. Leinwathhandler, Maria Theresia uxor.Patriny: H.. Johann Georg Pichlmayr Kay. Pruckh Verwalter zu Stain, Fraw Catharina ux.
https://data.matricula-online.eu/de/oesterreich/st-poelten/krems-st-veit/01-07/?pg=220 tom 01-07/220 1695 26.04.: *~Joannes Sigismundus parentes H. Johann David PEER, bürgerl. Leinwathhandler alhir Patrinus H. Johann Pichlhmayr Kayl. Pruckhbstandtinhaber zu Stain Fr. Catharina conj.
https://data.matricula-online.eu/de/oesterreich/st-poelten/krems-st-veit/03-05/?pg=187 tom 03-05/183 1695 25.07.: + Ist gestorben des Johann David PEER bürgerl. Leinwathandler alhier sein Kindt Joannes Sigismundy so in tacité St. Veit Friedthoff begraben worden „Klain“
https://data.matricula-online.eu/de/oesterreich/st-poelten/krems-st-veit/01-07/?pg=245 01-07/245 1696 16.06.: *~ Anna Theresia Parentes: Herr Johann David PEER, bürgerl. Leinwathandler Maria Theresia ux. Patrinus H. Johann Geoer Pichemayer Röm. Kay. Mayj. Rath und Pruckhamtsverwalter Anna Catharina Conj. https://data.matricula-online.eu/de/oesterreich/wien/kirchberg-am-wagram/01%252C2%252C3-05/?pg=881 tom 03-05/80 1745 03.03.: + Sepult´ é Virgo Theresia BEERin alhier 48 Jahr
https://data.matricula-online.eu/de/oesterreich/st-poelten/krems-st-veit/01-07/?pg=321 tom 01-07/321 1699 07.06.: *~ Catharina Maria Anna Parentes Johann David PEER, bürgerl. Leinwathhandler alhier Maria Theresia ux. Patrini Herr Johann Georg Püchlmayer Kayl. Pruckh Verwalter zu Stain Fraw Catharina uxor.
https://data.matricula-online.eu/de/oesterreich/st-poelten/krems-st-veit/01-07/?pg=463 tom 01-07/463 1705 21.04.: *~ Joannes Josephy Parentes: H. Johann David PEER, Lainwathandler olim in Crembß Maria Theresia ux. Patrini: Cum plenissima Tittulo N. Ihro Gnaden H. H. Johann Georg Pichlmayr von Pichlesdorff. Röm Kayl. May. Rath und Schlüsselambtmann alhir in Crembs Fr. Catharina Gebohrner von Wildbergerin Conjux. https://data.matricula-online.eu/de/oesterreich/st-poelten/krems-st-veit/03-05/?pg=526 tom 03-05/522 1710 06.07.: + Herrn Johann David PEER in St. Veit Gottesackher mit dem Klainen Glaitt begraben und eingesegnet wurde sein Söhnl Josephy at. 5 annoru. Klain.https://data.matricula-online.eu/de/oesterreich/wien/kirchberg-am-wagram/01%252C2%252C3-04/?pg=167 tom 01-04/163 1707 27.06.: *~ Joannes Franciscus Christophorus fil. legt. Dni, Joannes Davidis BERRn et Eva ux. eij. Patr. Dny Franciscus Adamus BERR praefecty in Oberstockhstall minist: B.Z. Vic.
[18] Dr. Michael HINTERMAYER Familie Beer / Peer, unveröffentl. Manuskript.
[19] Siehe Habsburgermonarchie - Franziszeischer Kataster | Arcanum Karten https://maps.arcanum.com/de/map/cadastral/?layers=3%2C4&bbox=1590308.730160514%2C6158018.003159536%2C1590733.6125482083%2C6158179.536098218 und Historisches Jahrbuch der Stadt Linz 1965 S. 433 unter https://www.ooegeschichte.at/forschung/literatur/periodika/historisches-jahrbuch-der-stadt-linz Download: hjstl_1965_0349-0448_c.pdf https://stadtgeschichte.linz.at/9680.php ; Siehe auch A. NOWOTNY Familie Beer I. (hf-kirchberg.at) https://hf-kirchberg.at/kirchberg-am-wagram/persoenlichkeiten-familien-kbg/familie-beer/familie-beer-ii-a , A.-II.A.-I.B. Elias 1..
[20] https://data.matricula-online.eu/de/oesterreich/wien/kirchberg-am-wagram/01%252C2%252C3-02/?pg=127 tom 01-02/69 03-02/59; tom 01-02/70; 1663 16.11.: *~ BEER Christianam, filia leg. H. Ambrosy Beer und ux. Elisabetha aus Kirchberg; Taufpatin: Christina Schrämblin ebenda.
https://data.matricula-online.eu/de/oesterreich/wien/kirchberg-am-wagram/01%252C2%252C3-02/?pg=604 tom 03-02/59 1663 21.11.: Sep. Christina filiol. Dni. Ambrosi Beer et ux. eij. Elisabetha ex Kirchberg, dies 8.
[21] https://data.matricula-online.eu/de/oesterreich/wien/kirchberg-am-wagram/01%252C2%252C3-02/?pg=184 tom 01-02/98; 1668 24.04.: *~ BEER Ambrosius Philippus, fil leg. Ambrosy Beer ux. Elisabetha aus Kirchberg; Taufpate: Joannes Philippus Wachter, Chori Director und Organist zu Kirchberg, ux. Eva.
https://data.matricula-online.eu/de/oesterreich/wien/kirchberg-am-wagram/01%252C2%252C3-04/?pg=915 tom 03-04/207 1724 04.12. + Hr. BEER Philipp Ambrosy aus Kirchberg, 57 J..
http://data.matricula-online.eu/de/oesterreich/wien/stockerau/01%252C2%252C3-05/?pg=458 tom 02-05/54 Trauung am 21.Jänner 1698: ..ist copuliert worden der ehrwürdige Junge Gsell, Herr Philippus Ambrosiy BEER, bürgerlicher Handlsmann im Marckht Kirchberg am Wagramb, weyl. des Edl ehrnfesten H. Georg Ambrosy Beer,gewesten Handlsman daselbst seel. Maria Elisabetha dessen Ehefrawen beed nunmehr see. ehelich erzeugt hinterlassener Sohn mit der viel ehren- und tugendtreichen Jungfrawen Catharina Theresia DISCHENDORFFERin, des edl ehrenvesten H. Simon Balthasar DISCHENDORFFER, des Raths und Handelsherr alhier [in Stockerau] Maria Salome dessen Ehefrawen beed noch in Leben ehelich erzeugte Jungfraw Tochter.; Testes Sponsi Herr Frantz Müllner, Bürgerl Saiffensieder zu Kirchberg am Wagramb und H. Johannes Kramer, Bürgerlicher Handlsman daselbst; Sponsa Herr Adam Ertl deß Raths und H. Johann Adam Münz, bürgerl. Böckh alhier.
[22] http://data.matricula-online.eu/de/oesterreich/wien/stockerau/01%252C2%252C3-05/?pg=218 Tom 01-05/108 1699 27.08.: *~ Infans Leopoldus Ignatius, Pr: Joannes[?] Philippus BEER , Bürger u. Handelsmann im Marckht Kirchberg am Wagramb. Mater: Catharina Theresia. alhier niederkomben. Patriny Herr Leopoldt Hölzl Bürgerl. Lebzelter in Crembs. Baptizavit Rdus. Dny Joannes Fischer Vicary loci.
https://data.matricula-online.eu/de/oesterreich/wien/kirchberg-am-wagram/01%252C2%252C3-04/?pg=33 tom 01-04/29, 07.März 1701 Taufe: *~ BEER Maria Francisca inf. Par. Ambrosy Philippi BEER, Civis hic. Mat. Catharina Theresia ux. Pat. D. Rosina Hölzlin Civi ex Crembs. https://data.matricula-online.eu/de/oesterreich/wien/kirchberg-am-wagram/01%252C2%252C3-05/?pg=417 tom 02-05/15 Hr. Franciscus Ignatius RAB, des H. Georgy RAB von Ullrichskirchen und Frau Maria, dessen Hausfrauen beed. seel. ehelicher Sohn mit Mar. Francisca, des H. Philipp Ambrosy BEER und Frauen Catharina Theresia uxoris beeder eheliche Tochter; Testes Corum Sponsi: H. Tobias Prökher von Winklberh, H. Johann Antoni Tischendorfer von Stockerau; Sponsa: H. Johann Michael Gererstorfer und Herr Franz Antonius Beer von Oberstockstall. Grundbuch der Herrschaft des Domkapitels Passau zu Oberstockstall, 1728-1803, fol. 13, Alte fol: Lib. E. fol. 12 (Fortsetzung auf fol.65) https://data.matricula-online.eu/de/oesterreich/wien/ulrichskirchen/01%252C2%252C3-03/?pg=166 tom 01-03/164 1700 17.07.: Parens Georg RAAB uxor Maria, Patrini: Mathias Schiller uxor Anna Catharina; Infans Franz Ignaty, Paptizavit Dna Mattias Wagner, p.t. vicary. https://data.matricula-online.eu/de/oesterreich/wien/kirchberg-am-wagram/01%252C2%252C3-05/?pg=896 tom 03-05/87b 1747 17.09.: + Sepult é D. Ignatius RAAB v. hier, 74 Jahr. https://data.matricula-online.eu/de/oesterreich/wien/kirchberg-am-wagram/01%252C2%252C3-05/?pg=666 tom 02-05/141 19.11. 1748 – Trauung: Joannes Georgius, Sohn des D. Joannis AUBÖCK aus Gerersdorf in OÖ. und Barbara ux. ? Dna. Francisca RAABIN, Witwe aus Kirchberg. https://data.matricula-online.eu/de/oesterreich/wien/kirchberg-am-wagram/01%252C2%252C3-06/?pg=357 tom 03-06/64 1762 04.03.: + Dna. Francisca Auböckin alhier atatis 55 annorum --- https://www.noela.findbuch.net/php/main.php Grundbuch der Herrschaft des Domkapitels Passau zu Oberstockstall, 1689-1727fpl. 13 zu Haus Marktplatz 10 (alt Nr. 6): …. Franz Ignaty RAAB, bürgerl. Leinwathhandler zu Kürchberg Francisca uxor lassen sich umb ihr behaustes Guett an Nuz und Gwöhr bringen den 15. August 1724; 1728-1803, fol. 13 zu Haus Marktplatz 10 (alt Nr. 6): … 1728 fol. 253 RAAB Franz Ignaty, bürgerlicher Leinwand?händler und Francisca uxor,1749 B fol. 614 AUBÖCKH Johann Georg und obige Francisca uxor, 1762 D fol. 6 obiger AUPÖCK Johann Georg, Elisabeth uxor AUPÖCKIN NB: bleibt noch weiter obiger Saz.
http://data.matricula-online.eu/de/oesterreich/wien/stockerau/01%252C2%252C3-05/?pg=298 tom 01-05/147 Geburt/Taufe: Den 17. Septembris1702 ist getauft worden Maria Catharina fil. legit. Herrn Johann Philipp BEER, Bürgerl. Handlsmann zu Kirchberg am Wagramb. Maria Theresia dessen Ehefrauen, so alhier Nied'kommen. Patrina Susanna, Joannis Nicolai Rinnerer, Handlsmans alhier Ehewürthin. Baptizans Rdus Dny Joannes Fischer Vicariy loci. - Anmerkung A. NOWOTNY: Nachdem Hr. Dr. HINTERMAYER für Anna Maria Theresia das Jahr 1702 als Geburtsjahr annimmt, nehme ich an, daß es sich um ein- und dieselbe Person handelt.
https://data.matricula-online.eu/de/oesterreich/wien/kirchberg-am-wagram/01%252C2%252C3-04/?pg=784 tom 03-04/76: Verstorben am 12.Juli 1706 ist Anna Maria, Tochter des Philippi BER, Ratsbürger und Leinwandhändler in Kirchberg am Wagram, Alter 1 Jahr.
https://data.matricula-online.eu/de/oesterreich/wien/kirchberg-am-wagram/01%252C2%252C3-04/?pg=152 tom 01-04/148 1706 07.10.: *~ Anna Susanna fil. legt. D: Ambrosy Philippi BEER mercatoris hic. ux Catharina Theresia. Patr.: Anna Susann Wiederin von Stockerau. minist. D H Zlattinger eod.
https://data.matricula-online.eu/de/oesterreich/wien/kirchberg-am-wagram/01%252C2%252C3-04/?pg=805 tom 03-04/97 1708 21.02.: + BEER Maria Susanna filia leg D. Philippi Beer, mercator, Kirchberg, 1 J.
https://data.matricula-online.eu/en/oesterreich/wien/19-heiligenstadt/02-04/?pg=49 tom 02-04/45 1738 25.06. Cop, Snt. der ehrngeachte Hr. und Jungegesöll Anton Carl Beer, Handlungsbediender in Wienn, des Ehrngeachten Herrn Philipp Ambrosius Beer Leinwath Handler zu Kirchberg am Wagramb, Theresia dessen Ehefrauen beede seel. ehelich erzeigter Hr. Sohn, ꝏ mit der vill Ehr- und tugendreichen Jungfrau Anna Maria Rödterin, des Ehrn geachten Hr. Sebastian Rödter, Würdt und Gastgöb zum Weissen Crügl zu Nusdorff so noch in Löben, Elisabeth dessen Ehewürthin seel. beeder ehelich erzeigten Jungfrau Tochter.
Testes Sponsi: Hr. Joseph Beer, Nachbahr und Handlsmann zu Nussdorff ; Sponsa: Hr. Leopold Mayrhofer, des äusern Rath in Wienn, Würdt und Bürger alda. https://data.matricula-online.eu/de/oesterreich/wien/19-heiligenstadt/03-05/?pg=35 tom 03-05/64 1781 09.05.: + Anton Beer, Inwohner zu Nußdorf 94, Alter 72 J.
https://data.matricula-online.eu/de/oesterreich/wien/kirchberg-am-wagram/01%252C2%252C3-04/?pg=287 tom 01-04/283 1713 29.08.: *~ Maria Ursula Rosalia fil. legt. Dni Ambrosy Philippi BEER et ux. eij. Catharina Theresia; pat. Dna. Maria Ursula Holzlin von Crembs. minist: B.Z.Vic.
[23] https://www.noela.findbuch.net/php/main.php NÖ LA Sign. KG Stockerau 178/06 – Oberstockstall, Staatsherrschaft, Grundbuch der Pfarre Oberstockstall 1689 – 1727 fol. 12.: ...Philipp Ambrosy Beer empfangt nach absterben seiner Ehewirthin Theresia die erledigte halbe Gwöhr um das primo loco stehend behauste Guett anno 1720. Deßgleichen umb den 2. de loco stehentn Grasgartten auf d' Paumbgartten Müll ao 1720
[24] https://www.noela.findbuch.net/php/main.php NÖ LandesarchivSign. KG Krems 260/11, Wetzdorf-Herrschaft -Gewährsprotokoll des Klosters Pulgarn über Glaubendorf Nr. 11, fol 60 h u. 61: A. 108 Herr Philipp PEER zu Kirchberg, Theresia dessen Haußfrau empfangen zugleich Nuz und Gwöhr umb ain Joch Holz auf der Rothen Erden, neben seinem alda habenten Holz, und Klaubendorffer Freyheit ligent, hiervon man jährlich in Lösens Zeit dem Kayl. Collegio Societatis Jesu zu Linz zu dessen incorporierten würdigen Gotteshauß und Closter Pulgarn Grundtbuech diennt 6 d und nicht mehr; darumben zuvor Inhalt lib. B. fol. 59 Lorenz Höckh und Kunigunda sein Ehewürthin an Nuz und Gwöhr geschriben gestanden, durch Kauff aber und bey dem Grundtbuech beschehener mündlicher Aufsandtung an eingangs ernenten H. Peer und dessen Hausfrauen zugleich kommen, mögen demnach de mügen und frommen darmit schaffen und betrachten wie sye gelust und Grundtbuechs Recht ist. Actum Klaubendorff den 20. Octobris 1717.
A. 108 Ingleichen hat H. Philipp PEER mit Theresia dessen Ehefrauen Nuz und Gwöhr umb ain Joch Holz alda, neben seines vorhin habenden, und Klaubendorffer Freyheit ligent, darvon man ebenfahls dem Kayl. Collegio Societatis Jesu zu Linz zu dessen incorporierten würdigen Gotteshauß und Closter Pulgarn Grundtbuech diennt sechs Pfenning und nicht mehr; hirumben gleichfalls vorhin Lorenz Höckh und Kunigunda dessen Ehewürthin an Nuz und Gwöhr geschriben gestanden, auf vorige Weß aber an Hn. Peer und dessen Hausfrauen zugleich kommen, mögen demnach ihren Nutzen und frommen darmit schaffen und betrachten wie sye gelust und Grundtbuechs Recht ist. Actum ut supra.
w.o., fol. 107h: A. 193. Herr Leopoldt PERR zu Under Stockhstall emfangt allein Nuz und Gwöhr umb zway Joch Holz auf der Rothen Erden, in ainem Rain so aber von alters her allezeit zway Gewöhren, zwischen Philippen Sägels anhero dienstbahren, und Matthiasen Prillenhauß Grundt geegen, worvon mann dem Kayl. Collegio Societatis Jesu zu Linz Grundtbuech über Klaubendorff L. C. fol. 98 und 99 von ieden insonderheit 6 d, von beeden aber zwölf Pfennig zu rechten Grunddienst dienet, worumben zuvor in hoc L. D. fol. Herr Philipp Perr mit Theresia uxore zugleich an Nuz und Gwöhr geschriben gestandten; nachdeme aber beedeConpersohnen zeitl. Todts verschiden, seins erdeute 2 Joch in 2 Joch bestehendten Holzgrundt crafft mündlichen Testament de dato 29. Novb. ao. 1724 und eingelegter schriftlicher Attestation dat. 2. Novb. ao. 1738 an obigen H. Leopold Perr allein Kommen, dieser mag nun seinen Nuzen hirmit schaffen wie Grundtbuechs Recht ist. Klaubendorff den 4. Novb. 1730.
[25] https://data.matricula-online.eu/de/oesterreich/wien/kirchberg-am-wagram/01%252C2%252C3-02/?pg=213 ; tom 01-02/112b; 1670 15.09.: *~ BEER Rosina, fil leg. Georgy Ambrosy Beer, ux. Elisabetha aus Kirchberg; Taufpatin: Eva Wachterin, Witwe, ebenda.
https://data.matricula-online.eu/de/oesterreich/wien/kirchberg-am-wagram/01%252C2%252C3-03/?pg=519 tom 02-03 /255 1696 28.02.: D. Franciscy ZÖCHENTNER, Glockengiesser, des Ulrich Mathia von Feldkürch in Tyroli und Maria ux beide seel. fil.leg. contaxit Nob. V. Euphrosina filia leg Dni. Ambrosy BEERn defatio in Wilhelmspurg seel. und Dna. Elisabetha ux beed fil. leg. https://data.matricula-online.eu/de/oesterreich/vorarlberg/rankweil/399%252F3/?pg=75 Sign. 399/3 Taufbuch (Sulz, Weiler) S. 144 1668 25.01.: *~ Infans Franciscus, Parentes Matthias ZECHETNER et Maria HÖLLBÖCKin, Patrini Matthias Sturm et Anna Waalherin; minister et nativitatis manus Weyer Rankwil Joan Khieny Rankwil.
https://data.matricula-online.eu/de/oesterreich/wien/kirchberg-am-wagram/01%252C2%252C3-03/?pg=519 tom 02-03 /255 1696 28.02.: D. Franciscy ZÖCHENTNER, Glockengiesser, des Ulrich Mathia von Feldkürch in Tyroli und Maria ux beide seel. fil.leg. contaxit Nob. V. Euphrosina filia leg Dni. Ambrosy BEERn defatio in Wilhelmspurg seel. und Dna. Elisabetha ux beed fil. leg. https://data.matricula-online.eu/de/oesterreich/vorarlberg/rankweil/399%252F3/?pg=75 Sign. 399/3 Taufbuch (Sulz, Weiler) S. 144 1668 25.01.: *~ Infans Franciscus, Parentes Matthias ZECHETNER et Maria HÖLLBÖCKin, Patrini Matthias Sturm et Anna Waalherin; minister et nativitatis manus Weyer Rankwil Joan Khieny Rankwil.
Freundliche Mitteilung Herr BÖTTCHER Florian in „Entwurf Jahrbuch 2023“, S. 10ff, 15.10.2023
[26] https://data.matricula-online.eu/de/oesterreich/wien/07-st-ulrich/01-11/?pg=16 tom 01-11/6v 1698 16.04.: *~ Infans Joannes Franciscus. Pater Franciscus ZEHETNER ein Bürger und Gloggengiesser, Mater Eva Rosina uxor. P'iny H: Johann Achhammer Kayl. Stückhgiesser [Achhamer goß die alte „Pummerin“ für den Stepahansdom]; Mater FR.Maria Catharina P:dy H. Franciscus Reusch, des löbl. Heustrischen Regiment Quartiermaister, L:e H. Franz Anderatti; Obht. Cath. Obwagnerin.
https://data.matricula-online.eu/de/oesterreich/wien/07-st-ulrich/01-11/?pg=154 tom 01-11/75h 1799 11.05.: *~ Infans Anna Catharina Rosina, Pater Franz Zehetner ein Gloggen Giesser bey den Gruen Jäger, Mater Eva Rosina ux.; M: F. Maria Catharina Staineggerin P. Johann Schmidt, Obht: Obwagnerin. Trauung siehe BÖTTCHER Florian, unveöffentl. Manuskript - EDLE VON ZECHENTER Kaiserliche Stuck- und Glockengießer S. 10.
https://data.matricula-online.eu/de/oesterreich/wien/07-st-ulrich/01-11/?pg=445 tom 01-11/221 1701 13.06.: *~ Infans Antonius Franciscus – Pater Franz Zehetner Bürgerl. Gloggengiesser in Sp. Berg Mater Eva Rosina uxor. P'iny H. Johann Bernhard Staut Capellmaister in Kayl Professhaus Frau Anna Susanna uxor. P'dy H. Johann Schmidein Uhrmacher M. Ursula uxor. Obht. Obwagnerin. https://data.matricula-online.eu/de/oesterreich/wien/07-st-ulrich/01-12/?pg=263 tom 01-12/130 1703 23.12.: *~ Joannes Franciscus, Pater H. Franz ZEHETNER, ein Glockengiesser und Nachpar Spb., Mater Eva Rosina ux.; P'iny: Joh. Bernhardt Staudt Anna Susanna ux.; P.zdy: H. Franz Reisch Kayl. Veld Commissarius, Obht. Owagnerin.
https://data.matricula-online.eu/de/oesterreich/wien/07-st-ulrich/01-12/?pg=556 tom 01-12/276h 1705 06,12.: *~ Infans Nicolaus , Pater H. Franz ZECHETNER Stuckgiesser, Mater Eva Rosina ux.; P'iny H. Johann Gerhartdt Staudt, Anna Susanna ux. Pzdy; Johann Schmidt Ursula ux. Obht: Owagnerin.
https://data.matricula-online.eu/de/oesterreich/wien/07-st-ulrich/01-13/?pg=309 tom 01-13/153 1708 16.07.: *~ Infans Joannes Jacobus Pater Franz ZEHENDTER Burgerl. Gloggen Giesser Mater Eva Rosina; P'iny H. Johann Bernhardt Staudt Kayl. Organista Anna Susanna ux. P'zdy Johann Schmidt Burgerl. Uhrmacher Ursula ux. Obht: Owagnerin. Freundliche Mitteilung Herr BÖTTCHER Florian in „Entwurf Jahrbuch 2023“, S. 10ff, 15.10.2023 -
https://data.matricula-online.eu/de/oesterreich/wien/07-st-ulrich/01-14/?pg=361 tom 01-14/179 1711 18.07.: Infans Anna Elisabetha Pater H. Franz zehetner, bürgerl. Gloggen Giesser Sp.B., Mater Eva Rosina ux.; M'ina Anna Susanna Staudin, H. Johann Bernhard Staudt. M.zda: Catharina Schmidtin Johann Schmidt. Obht. Owagnerin. R.P. S. Stamsberger.
Freundliche Mitteilung Herr BÖTTCHER Florian in „Entwurf Jahrbuch 2023“, S. 10ff, 15.10.2023
[27] siehe https://hf-kirchberg.at/katastrophen/braende
[28] https://de.wikipedia.org/wiki/Liste_von_Glockengie%C3%9Fereien siehe auch https://moedling.or.at/kirchen/glocken/glocken.html
[29] Siehe https://data.matricula-online.eu/de/oesterreich/wien/07-st-ulrich/01-12/?pg=556 tom 01-12/276h und:
https://sketchfab.com/3d-models/zechenter-glocken-st-othmar-kirche-modling-09b903ee9f4c4c55b794e5134d2e845c Freundliche Mitteilung Herr BÖTTCHER Florian in „Entwurf Jahrbuch 2023“, S. 10ff, 15.10.2023
[30] Banská Bystrica – Wikipedia - https://de.wikipedia.org/wiki/Bansk%C3%A1_Bystrica
[32] Smolník – Wikipedia - https://de.wikipedia.org/wiki/Smoln%C3%ADk ;
LACKO Miroslav – MAYEROVA Erika in: „Das älteste Stadtbuch von Schmöllnitz 1410-1735. Eine Quelle zu den mitteleuropäischen Verflechtungen“ 2016 https://www.academia.edu/27393436/Das_älteste_Stadtbuch_von_Schmöllnitz_1410_1735._Eine_Quelle_zu_den_mitteleuropäischen_wirtschaftlichen_Verflechtungen Sn.: 161-162: „fol. 93V, Als man schreÿbet 1576 Jar Ist czu einem Richter erwelett wordenn Der Ehrsame Weise her Hans hecker ordentlicher bergmeister Paltzer Lang vndt die andern geshwornen Hans wernisch Christoff Lwgslandt Gilg Saler Casper weisser Michel plander Jacob Galle petter pisser Hans Ochs Anthoni Crug Paltzer Crausell Hanns behr [der Junge?] . . .; etc.;
w.o. Sn. 172, 174-180.
[33] https://hf-kirchberg.at/neustift/persoenlichkeiten-familien-neust/frau-anna-schabl?highlight=WyJ6ZWhldG5lciJd ; https://anno.onb.ac.at/anno-suche : Wiener Zeitung vom 30.08.1889 S. 18. Die Neustifter Familie Zehetner geht auf einen Mathias ZECHETNER aus Unterthern zurück, siehe https://data.matricula-online.eu/de/oesterreich/wien/grossweikersdorf/01%252C2%252C3-03/?pg=686 tom 02-03/202 1721 10.06: oo .. „copult. é Simon ZECHETNER, des MATHIAS ZECHETNER zu Unterthern und Eva sein Ehewirthin beede noch im Leben erzeugter Sohn mit Catharina GREINERin, des Gabriel Greiner, Inwohner zu OBERSTOCKHSTALL und Rosina sein Ehew. beed. seel. erzeigter Tochter. …“ der ident sein kann mit Mathias ZEHENDER * 1671 30.08. und von Florian BÖTTCHER in „Entwurf Jahrbuch 2023“, S. 7, als bürgerlicher Glockengießer zu Klagenfurt genannt wird.
[34] https://data.matricula-online.eu/de/oesterreich/wien/kirchberg-am-wagram/01%252C2%252C3-02/?pg=242 tom 01-02/127; 1673 05.04.: *~ Maria Sophia BEER, fil. leg. D. Ambrosy Beer und ux. Elisabetha aus Kirchberg; Taufpatin: Eva Stegmanin ebenda
Tod: https://data.matricula-online.eu/de/oesterreich/wien/kirchberg-am-wagram/01%252C2%252C3-03/?pg=545 tom 03-03/11 1678 14.07.: + Sophia filia Dni. Ambrosy Peer ex Kirchberg at. 5 ann.
[35] Tod: https://data.matricula-online.eu/de/oesterreich/wien/kirchberg-am-wagram/01%252C2%252C3-03/?pg=545 tom 03-03/11 1678 14.07.: + Sophia filia Dni. Ambrosy Peer ex Kirchberg at. 5 ann.
[36] https://data.matricula-online.eu/de/oesterreich/wien/goellersdorf/01-01/?pg=29 tom 01-01/27 1656 09.01. ist deß Edl und Gestr. Herrn Johann Georgi Sötznagl, Pfleger alhier und Christine uxoris Khindt getaufft worden Nahmens Johanna Lucretia. Patin: Johanna Feuerin de Feuerhofen
[37] https://data.matricula-online.eu/de/oesterreich/wien/goellersdorf/01-01/?pg=33 tom 01-01/31 1657 11.02. ist dem Edl und Gestrengen Herrn Johann Geörgy Seznagl, Pfleger und Frau Christina Judit ain Khindt Nahmens Maria Regina getaufft worden. Patrina die Edl und gestrenge Frau Regina, deß Edl und Gesr. Herrn Jacob Feyershoffen, Pflegers zue Sierndorff.
[38] https://data.matricula-online.eu/de/oesterreich/wien/goellersdorf/01-01/?pg=42 tom 01/01/40 1658 25.08. ist Herrn Hannß Geörg Seznagl v. Triblstberg Pfleger und Christine Judidt ain Khindt Nahmens Franciscus Christophorus getaufft worden, duch Pater Jacobus Fraunspergerr. Patriny Herr Christoph von Perbang, Fürstl. Freisingerische Hauptmann zu Hollburg und Wagramb Tilul.; https://data.matricula-online.eu/de/oesterreich/wien/goellersdorf/03-01/?pg=9 tom 03-01/6, 1658 16.12. ist des edlen H. Georg Söznahgl, Pflegers und Cristina Judit seiner Ehefrauen ain Khint Nahmens Franz Christoph, 15 Wochen alt in der Kirche begraben worden.
[39] https://data.matricula-online.eu/de/oesterreich/wien/goellersdorf/01-01/?pg=47 tom 01-01/45 1659 18.09.: .. ist dem Edl und gestr. H. Johann Georg Söznagl v Tribslberg [?], Pfleger alhier ain Khind getaufft worden Ferdinandus Reichartus, die Muetter haißt Frau Chrisina Judidt, Patrinus H. Thomas Grasser, Wird [Wirt] von Ober Mallebarn ;
https://data.matricula-online.eu/de/oesterreich/wien/goellersdorf/03-01/?pg=13 tom 03-01/10 1660 11.01.: + des Edl und Gestr. H. Johann Georg Söznagl Pflegers und Christina ux. ihr Khindt Nahmens Ferdinandus Richartus so 4 Monath alt gewesen begraben worden.
[40] https://data.matricula-online.eu/de/oesterreich/wien/goellersdorf/01-01/?pg=54 tom 01-01/52 1660 12.10.: ist dem Edl und gestrengen Herr Hannß Geörg Söznagl v. Triblsperg, Pfleger, und Christina Jutit ux. durch Pt. Scharhl. [?] ain Khindt nahmens Maria Clara getaufft worden. Patrina Brigitta, h. Thoman Grasser, Wirt[?] zu Obermallebern ux.
[41] https://data.matricula-online.eu/de/oesterreich/wien/kirchberg-am-wagram/01%252C2%252C3-02/?pg=122 tom 01-02/67 1663 04.07.: *~ Bapt. Joanné Jacobum Nob. Dni. Joannes Georgius Setznagls de Trüplsperg, et doia ux. eij Christina Judith fil. leg. Pty: Doiy Elias Huglman, gewester Verwalter zu Sonnberg H. an d. Wasmühl.
[42] http://data.matricula-online.eu/de/oesterreich/wien/hausleiten/01%252C2%252C3-05/?pg=311 tom 02-05/12 Trauung am 12.Jänner 1700: Bräutigam: PEER Thomaß, ehel. Sohn des Christoph PEER 2. "auf dem Hoff zu Zaina"*) und dessen Gattin Anna ꝏ Braut: WINKHLMAYER Cecilia, ehel. Tochter des † Leopold WINKHLMAYER und dessen Gattin Ursula aus Hausleiten -siehe tom 02-05/106 https://data.matricula-online.eu/de/oesterreich/wien/hausleiten/01%252C2%252C3-05/?pg=407
*) Zaina 1083 im Stiftbrief von Göttweig genannt.
Er hat dieses Haus bis 1682 zu N&G, denn 1682 scheint Heinrich Osterer als Lehensnehmer auf.
Christoph: Tab. 18-030_00079 (fol. 36 h): 1682 Christoph BEER dient von einem Haus 6// 3 ß, das zuvor Stanys. PREIßEGGER zu Lehen hatte. Der nächste Gewährsnehmer nach Christoph ist 1728 Joseph FORSTNER.
Tab. 18-030_00045 (fol. 19): 1689 Christoph BEER dient von 2? Joch Acker an der Landtsraß in Perzendorfer Weg, die zuvor Hanns SCHEIBEL ab ao. 1687 genutzt hat. 1730 übernimmt Bernhard HAAS und Maria ux.; Tab. 18-030_00044 (fol. 18 h): 1689 Christoph BEER dient von 1 Joch Acker oberhalb dem Kirchweg 5 d., die zuvor Hanns SCHEIBEL ab ao. 1687 genutzt hat. 1728 übernehmen Joseph FORSTNER und Agatha ux.;
https://data.matricula-online.eu/de/oesterreich/wien/hausleiten/01%252C2%252C3-03/?pg=216 tom 01-03/213 1677 01.11.: *~ Maria Caecilia filia leg., parentes Leopoldt Winkkhlmayr zu Haußleuthen und Ursula uxor. Patrinia Frau Ursula Pöglin, Richterin zu Haußleuthen, H. Geörg Pögl uxor.
[43] https://data.matricula-online.eu/de/oesterreich/wien/hausleiten/01%252C2%252C3-03/?pg=211 tom 01-03/208 1677 26.04.:
*~ Joannes, parentes Christoph PEER ein Inwohner zu Perzendorff und Anna uxor. patrini Ruprecht Rechenstorffer zu Perzendorff.
https://data.matricula-online.eu/de/oesterreich/wien/hausleiten/01%252C2%252C3-05/?pg=492 tom 03-05/200 1700 14.11.:
+ ..ist Johann PER von Zaina seines Alters 21 Jahr alhier christlich begraben worden.
https://data.matricula-online.eu/de/oesterreich/wien/hausleiten/01%252C2%252C3-03/?pg=211 tom 01-03/208 1677 27.04.:
*~ Philippy Parentes Christoph PEER zu Perzendorff , abermahl, und Anna ux.
https://data.matricula-online.eu/de/oesterreich/wien/hausleiten/01%252C2%252C3-03/?pg=229 tom 01-03/226 1678 06.11..
*~ Eva Parentes Christoph PEER, ein Inwohner zu Perzendorff und Anna uxor.
[44] https://data.matricula-online.eu/de/oesterreich/wien/hausleiten/01%252C2%252C3-04/?pg=84 tom 01-04/82 1687 20.08.: *~ Matthiaß fil. leg Christoph Peer und Eva uxor von Zaina, Taufpate: Lorenz Mayr von Perzendorf
http://data.matricula-online.eu/de/oesterreich/wien/hausleiten/01%252C2%252C3-04/?pg=118 tom 01-004/116 1689 27.10.: *~ Lorentz Parentes Christophorus [2.] PEER und Eva uxor von Zaina; Patriny Lorentz Mayr von Perzendorff. https://data.matricula-online.eu/de/oesterreich/wien/hausleiten/01%252C2%252C3-06/?pg=363 tom 02-06/17 1718 22.11.: ꝏ Laurentius BEER, Christphori Beer et Eva filius, Zainensis solutus et Anna Maria, Sebastiani MAYR et Brigitta ex Fischerzeil filia, soluta. Testes Sponsi --
[45] Tauf-, Trauungs-, Sterbebuch - 01,2,3-04 | Hausleiten | Wien/Niederösterreich (Osten): Rk. Erzdiözese Wien | Österreich | Matricula Online (matricula-online.eu) tom 01-04/166 1692 07.08.: *~ Christoph [3.] Parentes Christoph [2.] PEER und Eva [Haas] uxor aus Zaina; Patriny Lorenz Mayr aus Perzendorf Minist. Thomas Ferdinand Samhaber Vicarius. https://data.matricula-online.eu/de/oesterreich/wien/neuaigen/02-01/?pg=118 tom 02-01/116 1717 25.05.: oo Copu est Christoph PEER, deß Christoph Peer[-2.] in Zainna undt Eva dessen´Ehew. beed. seel. eheleibl. Sohn mit Effemia alß deß versorbenen Michael JÄGERBAUER seel. allhier sein hinterlassene Wittib. Testes Sponsi Thomaß Mayr et Ferdinant Leitner v. Thulnn, Sponsa Andrea Leithner et Philip Rogl beede allhier.
oo : https://data.matricula-online.eu/de/oesterreich/wien/neuaigen/02-01/?pg=215 tom 02-01/213 1755 24.06.: oo ist copulirt worden Christoph BEER , Wittiber und Nachbar in der Fischerzeil mit Elisabeth SCHÄBLin des Petri SCHABL gewesten Bürger und Bindermaister in Ravelspach und Catharina dessen Ehewürthin ehelich erzeugte Tochter. Testes Frantz Exinger, Richter in Triebensee, Johann Erasmus Hormek von d. Fischerzeil.
https://data.matricula-online.eu/de/oesterreich/wien/neuaigen/01-01/?pg=316 tom 01-01/313 1756 14.04.: *~ Infans Catharina, Parentes Chistophory BEER ux. Elisabeth v.d. Fischerzeil; Patrini Franciscus Exinger ux. Anna Maria v. Trübensee.
[46] http://data.matricula-online.eu/de/oesterreich/wien/hausleiten/01%252C2%252C3-04/?pg=380 tom =1-04/383 29.September 1697 29.09: *~ Theresia, Parentes PEER Christoph uxoriy Eva von Zaina; Patriny Elisabetha Maierin von Perzendorf.
[47] https://data.matricula-online.eu/de/oesterreich/wien/hausleiten/01%252C2%252C3-05/?pg=223 tom 01-05/218 1712 16.01.: *~ Agatha; Parentes Chrisophory BEER ux. Agatha von Zayna (Zaina); Patriny Elisabezha ux. Joannes Asanger von Perzendorff; M.B. Christiany Rohr Cooperator.
https://data.matricula-online.eu/de/oesterreich/wien/hausleiten/01%252C2%252C3-05/?pg=223 tom 01-05/218 1712 16.01.: *~ Agatha; Parentes Chrisophory BEER ux. Agatha von Zayna (Zaina); Patriny Elisabezha ux. Joannes Asanger von Perzendorff; M.B. Christiany Rohr Cooperator.
https://data.matricula-online.eu/de/oesterreich/wien/hausleiten/01%252C2%252C3-05/?pg=287 tom 01-05/282 1716 02.04.: *~ Maria Magdalena, Parentes Christophory BEER ux Agatha von Zayna [Zaina]; Patriny Elisabetha ux. Joannis Asanger von Pertzendorff; M.N. GEV.
http://data.matricula-online.eu/de/oesterreich/wien/hausleiten/01%252C2%252C3-06/?pg=28 tom 01-06/24 1718 26.07.: *~ Mathias : Parentes Christophorus BEER Agatha ux Zainenses; Patrini Joannes Aignsamer, ux. Elisabetha Berzendorff, M.B.C.R.
[48] http://data.matricula-online.eu/de/oesterreich/wien/hausleiten/01%252C2%252C3-04/?pg=232 tom 01-04/230 Geburt/Taufe am 28.August 1696: Taufkind: PEER Joannes Georgi, Vater: PEER Joannis aus Schmida, Mutter: Gattin Maria
[49] https://data.matricula-online.eu/de/oesterreich/wien/hollabrunn/01%252C2%252C3-07/?pg=60 tom 01-07/28 1722 08.05.: *~ BEER Anna Maria Elisabeth, Vater Herr Johann Beer*), ux. Maria Judith; Patriny Ferdinand Gutscha ux. Anna Maria.
https://data.matricula-online.eu/de/oesterreich/wien/hollabrunn/01%252C2%252C3-07/?pg=64 tom 01-07/30b 1724 13.01.: *~ Ferdinandus Josephus fil. leg. H. Johann BEER Millnermaister zu Sonnberg ux. Judith; Patriny H. Ferdinand Gutschir et Maria ux in d. Gutschirmihl zu Braitenweida
https://data.matricula-online.eu/de/oesterreich/wien/hollabrunn/01%252C2%252C3-07/?pg=60 tom 01-07/30 1725 09.03.: *~ Anna Maria Elisabetha filia leg. Dni. Joannis Peer, Molitoris in Sonnberg et Maria Juditha conjugum. Patriny: Ferdinandy Gutscher Molitor in vulgo dicta Feldmihl penes Praitenwaitha et Anna Maria uxor. https://data.matricula-online.eu/de/oesterreich/wien/hollabrunn/01%252C2%252C3-07/?pg=302 tom 03-07/150 1725 21. 04.: + Anna Elisabetha D. Joannis PEER Molitory et Maria Juditha coningn, filiola Otatis 10 Dieru
https://data.matricula-online.eu/de/oesterreich/wien/hollabrunn/01%252C2%252C3-07/?pg=68 tom 01-07/32 1726 03.07.: *~ Joannes Carolus fil. legt. Joannis PEER, Molitoris et Juditha nata PURCKNERin conjugu; Patriny Ferdinandy Gutscher Molitor in vulgo dicta Feldmihl penes Praitenwaitha et uxor Anna Maria
[50] https://data.matricula-online.eu/de/oesterreich/wien/hollabrunn/01%252C2%252C3-07/?pg=75 tom 01-07/36 1728 23.12.: *~ Johann Carl,, fil. leg. Johannes PEER, Mühlnermaister auff der Hoffmühl zu Hollabrunn, ux. Brigitta, geb. TSCHOLLin. Patriny Ferdinandt Gutscher, Mühlermaister auff der Feldtmühl negst Praydtenwayda uxor Anna Maria.
https://data.matricula-online.eu/de/oesterreich/wien/hollabrunn/01%252C2%252C3-07/?pg=80 tom 01-07/38 1731 07.02.: *~ Johann Joseph, fil. leg. H. Johannes PEER, Müllnermaister auff der Hoffmühl zu Hollabrunn, uxor Maria Brigitta geb TSCHOLLin. Patriny H. Ferdinand Gutscher, Mühlnermaister auf der sogenanten Feldtmühl negst Praydtenwayda geleg., uxor Anna Maria
https://data.matricula-online.eu/de/oesterreich/wien/hollabrunn/01%252C2%252C3-08/?pg=81 tom 01-08/39 1733 29.10.: *~ ist gebohren und getaufft worden Johann Leopoldt, fil leg. H. Johannes PERR, Mühlnermaister auff der Hasslmühl, uxor Brigitta, geohrene Tschollin. Patriny Ferdinandt Gutscher, Mühlnermaister uxor Anna Maria.
[51] https://data.matricula-online.eu/de/oesterreich/wien/kirchberg-am-wagram/01%252C2%252C3-04/?pg=120 tom 01-04/116 1705 18.04.: Philippus fil. legt. Francisci BERn, Hauer zu Undtersockhstall et ux.. eij. Eva. Patr.: Matthias Rauscher von Hippersdorf; minist.: B.Z. Vic.
https://data.matricula-online.eu/de/oesterreich/wien/kirchberg-am-wagram/01%252C2%252C3-05/?pg=482 tom 02-05/49 17301 5.08.: Bräutigam: BEER Philipp, eh. Sohn des Franz Beer aus Unterstockstall und Eva ux.; Braut: WILDINGER Eva, eh. Tochter d. Joannes Wildinger und Maria ux. https://data.matricula-online.eu/de/oesterreich/wien/kirchberg-am-wagram/01%252C2%252C3-04/?pg=82 tom 01-04/78 1703 18.09.: *~ Eva Rosina fil. legit. Johann Wildinger, Hawer von Königsbrunn ux. Justina, Patr. Maria Elisabetha Seitzenbacherin? von d. Newstüfft; Min. Johann Sartori Capellany.
[52] https://data.matricula-online.eu/de/oesterreich/wien/kirchberg-am-wagram/01%252C2%252C3-05/?pg=95 tom 01-05/47b 1731 13.04.: *~ Clara, Pr. Philippus[2.] BEER von Unterstokstall, Mr. Eva, Matrina Maria? Gansterer ibidem.
https://data.matricula-online.eu/de/oesterreich/wien/kirchberg-am-wagram/01%252C2%252C3-05/?pg=112 tom 01-05/56 1732 03.11.: *~ Franciscus, Pr. Philippus[2.] BEER von Unterstokstall, Mr. Eva, Patriny Franciscy Wallner ibidem.
https://data.matricula-online.eu/de/oesterreich/wien/kirchberg-am-wagram/01%252C2%252C3-05/?pg=137 tom 01-05/68h 1735 03.103.: *~ Josephus, Pr. Philippus[2.] BEER von Unterstokstall, Mr. Eva, Patrinus Franciscus Wallner ibidem.
https://data.matricula-online.eu/de/oesterreich/wien/kirchberg-am-wagram/01%252C2%252C3-05/?pg=202 01-05/101 1740 14.07.: *~ Jacobus. Pater Philippus BEER von Neustift, Mr. Eva. Patrinus Adam Hamader von Unterstokstall.
https://data.matricula-online.eu/de/oesterreich/wien/kirchberg-am-wagram/01%252C2%252C3-05/?pg=250 tom 01-05/125 1743 14.07.: *~ Maria Magdalena, Pater Philippus BEER von Neustift, Mater Eva, Patrina Sophia Hämederin von Unterstokhstall ꝏ : https://data.matricula-online.eu/de/oesterreich/wien/kirchberg-am-wagram/01%252C2%252C3-07/?pg=198 tom 02-07/52 1777 05.08.: ꝏ Jo. Georgius WALNBÖK, Incola Viduus in Maylohn 22, cum Magdalena filia Philippi PEER, vinitoris in Neustift et Eva uxoris . Testes Georgius Ölsensohn incola in Maylohn, Joannes Seidl, Vinitor ex Kollersdorf, Josephus Peer, Vinitor ex Winkl, Jacobus Peer, Incola in Neustift. Copulans Christophorus Richter, Cooperator.
[53] https://data.matricula-online.eu/de/oesterreich/wien/kirchberg-am-wagram/01%252C2%252C3-05/?pg=250 tom 01-05/125 1743 14.07.: *~ Maria Magdalena, Pater Philippus BEER von Neustift, Mater Eva, Patrina Sophia Hämederin von Unterstokhstall
https://data.matricula-online.eu/de/oesterreich/wien/kirchberg-am-wagram/01%252C2%252C3-07/?pg=198 tom 02-07/52 1777 05.08.: ꝏ Jo. Georgius WALNBÖK, Incola Viduus in Maylohn 22, cum Magdalena filia Philippi PEER, vinitoris in Neustift et Eva uxoris . Testes Georgius Ölsensohn incola in Maylohn, Joannes Seidl, Vinitor ex Kollersdorf, Josephus Peer, Vinitor ex Winkl, Jacobus Peer, Incola in Neustift. Copulans Christophorus Richter, Cooperator.
[54] https://data.matricula-online.eu/de/oesterreich/wien/grossweikersdorf/01%252C2%252C3-03/?pg=105 tom 01-03/99 1695 23.07.: *~ Bapt. é Maria Magdalena, pr. Carl PEER alhier, Juliana Mr. Pat Simon Diwald zu Ravelspach, Juliana ux.
https://data.matricula-online.eu/de/oesterreich/wien/grossweikersdorf/01%252C2%252C3-03/?pg=848 tom 03-03/362 1699 04.06.: + ist Magdalena, ein Töchterl H. Carl PEER, bürgerlicher Handlsmann alhier Juliana ux. begraben worden, ihres alters 4 Jahr.
https://data.matricula-online.eu/de/oesterreich/wien/grossweikersdorf/01%252C2%252C3-03/?pg=120 tom 02-03/114 1697 14.06.:
* PEER Hanns Jacob, Sohn des Hanns Carl Peer zu Großweikersdorf und Julianna ux.; Taufpaten: Simon Diwald zu Ravelsbach, Juliana ux.
https://data.matricula-online.eu/de/oesterreich/wien/grossweikersdorf/01%252C2%252C3-03/?pg=131 tom 01-03/125 1699 04.01.: * BEHR Joannes Casparus, Sohn des Carolus Behr, Leinwathhandler zu Grossweikersdorf und Julianna ux., Taufpate: Ambroß Rabel und ux Rosina aus Grossweikersdorf.
https://data.matricula-online.eu/de/oesterreich/wien/grossweikersdorf/01%252C2%252C3-03/?pg=154 tom 01-03/148 1701 04.06.: * PEER Johan Antoni, Sohn des Carolus Peer alhir, Juliana ux. Taufpate: Adam Edlmüller auf der Bazmgarthenmüll, Eva ux.
https://data.matricula-online.eu/de/oesterreich/wien/grossweikersdorf/01%252C2%252C3-03/?pg=170 tom 01-03/164 1703 29.10.: * Joannes Adam PEERR aus Grossweikersdorf und Juliana ux. Taufpate: Adam Johan Edlmülner ux. Maria Rosina, alle von Grossweikersdorf.
https://data.matricula-online.eu/de/oesterreich/wien/grossweikersdorf/01%252C2%252C3-03/?pg=184 tom 01-03/178 1705 16.11.:
* BERR Johann Leopoldt, Sohn des Johann Carl BERR, bürgerl. Handelsmann zu Grossweikersdorf und Juliana ux. Taufpate: Adam Johann Edlmühlner, Bürger und Mühlherr auf der Baumgartten Mühl uxor Anna Rosina statt seiner sein Sohn Johann Adam.
https://data.matricula-online.eu/de/oesterreich/wien/grossweikersdorf/01%252C2%252C3-03/?pg=869 tom 03-03/383 1705 05.12.: + ist BEER Johann Leopoldt, Sohn d. Carl Beer, Bürgers und Handelsmanns zu Grossweikersdorf.
[55] https://data.matricula-online.eu/de/oesterreich/wien/grossweikersdorf/01%252C2%252C3-03/?pg=237 tom 01-03/231 1712 20.11.: *~ PEER Maria Anna, Tochter d Johann Carl Peer und ux. Maria Anna. Taufpate: Johann Casper Edlmihlner, ledigen Stands auf der Paumgarten Mihl. https://data.matricula-online.eu/de/oesterreich/wien/grossweikersdorf/01%252C2%252C3-03/?pg=939 tom 03-03/453 1724 06.06.: + .. ist begraben worden Maria Anna PEERin, des H. Carl PERR, Maria Anna ux. ihrigs Khündt alhier ihres alters 11½ Jahr.
https://data.matricula-online.eu/de/oesterreich/wien/grossweikersdorf/01%252C2%252C3-03/?pg=221 tom 01-03/215 1711 24.03.
*~ PEER Johann Joseph Gabriel, Sohn des H. Johann Carl Peer, Ratsbürger und ux. Maria Anna. Taufpatin: des + Johann Adam Edlmihlner, Mihlherr auf der Paumgarten Mihl Wittib. Alle aus Grossweikersdorf.
[56] https://data.matricula-online.eu/de/oesterreich/wien/grossweikersdorf/01%252C2%252C3-03/?pg=251 tom 01-03/245 1714 27.09.: *~ PEER Joannes Caroly 2., Sohn des Johann Carl Peer, Rathsbürger zu Großweikersdorf und Maria Anna ux.. Taufpate.H. Johann Caspar Edlmihlner, led. St. auf der Paumgarten Mühl.
https://data.matricula-online.eu/de/oesterreich/wien/grossweikersdorf/01%252C2%252C3-03/?pg=753 tom 02-03/267 1737 29.10.: Copult. est Johann Carl PEER, des ehrngeachten Herrn Johann Carl PEER, gewester Leinwathhandler und Rathsbürger alhier und Maria Anna sein Ehewürthin beede seel. ehelich erzeugter Sohn mit Anna Maria ERDTLIN, des Thoma ERTL zu Tieffenthall und Justina ux. auch beed seel. ehelich hinterlassener Tochter. Testes. Spsi.: Mathias Petz, bürgerl. Pindtermaister und Jacob Hager, bürgerl. Schneider, beed. alhier. Test. Sponsa: Mathias Hoffpauer, Richter zu Teffenthall und Georg Kaltenbrunner von Absdorff.
[57] https://data.matricula-online.eu/de/oesterreich/wien/grossweikersdorf/01%252C2%252C3-03/?pg=444 tom 01-03/438 1740 07.09.: *~ Bapt. est Regina fil. legit. Carl PEER, Maria ux. . Patri. Georg Schneyde[r?] Regina ux. beed. von hier.
https://data.matricula-online.eu/de/oesterreich/wien/grossweikersdorf/01%252C2%252C3-03/?pg=466 tom 01-03/460 1743 28.10.: *~ .. Bapt. Johann Georg, Pater Carl PEER, Maria ux.. Patr. Johann Georg Schneyder, Regina ux., beede von hier. https://data.matricula-online.eu/de/oesterreich/wien/grossweikersdorf/01%252C2%252C3-03/?pg=1003 tom 03-03/457 1744 29.09.:+ … ist begraben worden Hans Georg PEER von hier 48 Wochen
[58] https://data.matricula-online.eu/de/oesterreich/wien/grossweikersdorf/01%252C2%252C3-03/?pg=304 tom 01-03/298 1722 09.04.: *~ Maria Hellena, fil. legit. Johann Carl PEER, bürgel. Leinwathhandler und Gastgeb alhir, Maria Anna ux.. Path. Johann Caspar Edlmüllner auf der Paumgarthmühl, Justina ux.
https://data.matricula-online.eu/de/oesterreich/wien/grossweikersdorf/01%252C2%252C3-03/?pg=934 tom 01-03/448 1722 06.08.: + .. ist begraben worden des H. Carl PEER alhierseinigs Kündt nahmens Maria Helena, ist alt worden 17 Wochen.
[59] https://data.matricula-online.eu/de/oesterreich/wien/grossweikersdorf/01%252C2%252C3-03/?pg=315 tom 01-03/309 1723 06.06.: *~ Frantz Antoni fil. legit. Johann Carl PERR, Bürger alhier, Maria Anna ux. Patri. Valentin Saal, Pfleger von Oberrußpach, Juliana ux.